Warning:
JavaScript is turned OFF. None of the links on this page will work until it is reactivated.
If you need help turning JavaScript On, click here.
The Concept Map you are trying to access has information related to:
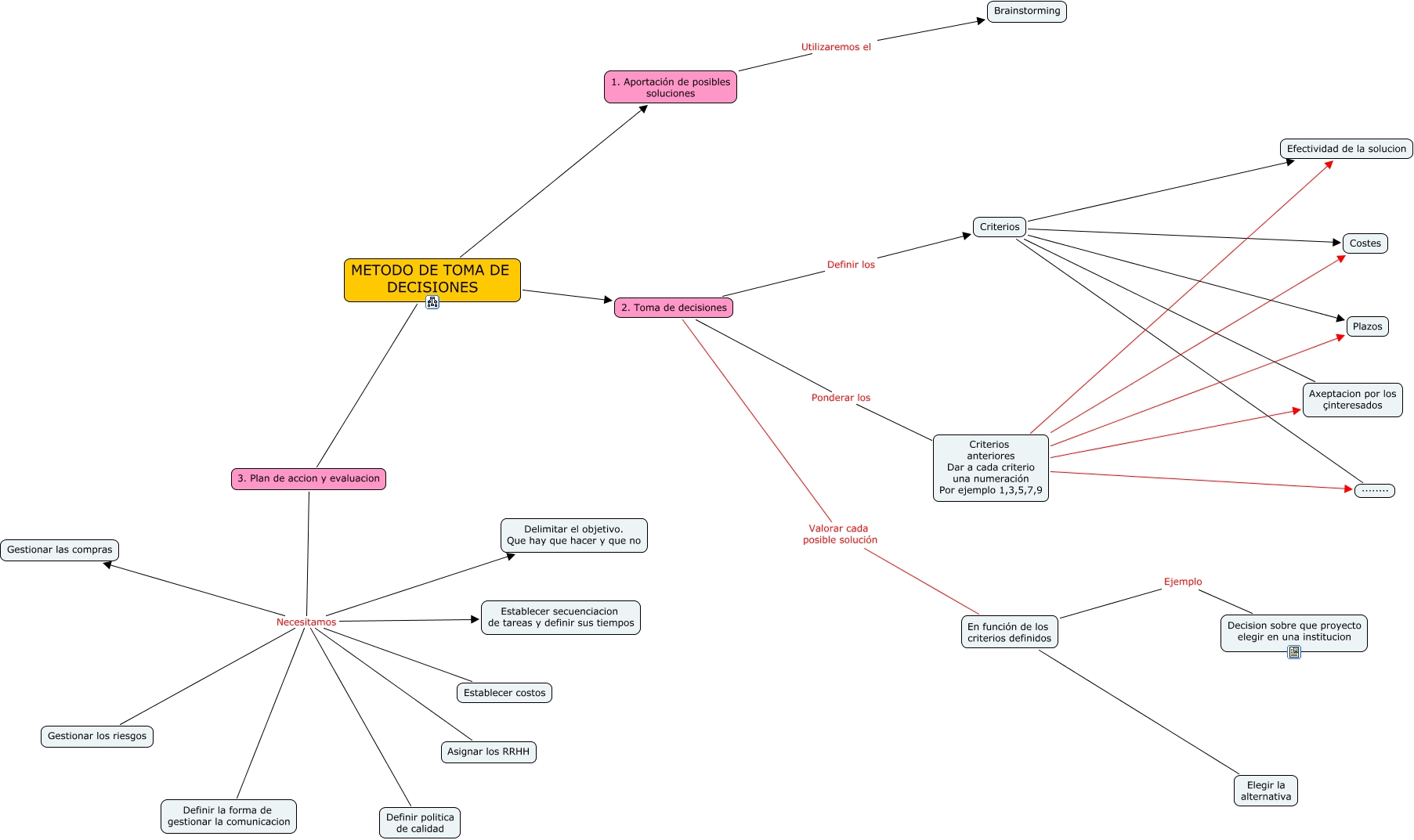
Metodo de toma de decisiones, 3. Plan de accion y evaluacion Necesitamos Establecer secuenciacion de tareas y definir sus tiempos, Criterios Plazos, METODO DE TOMA DE DECISIONES 2. Toma de decisiones, 3. Plan de accion y evaluacion Necesitamos Definir la forma de gestionar la comunicacion, METODO DE TOMA DE DECISIONES 3. Plan de accion y evaluacion, En función de los criterios definidos Ejemplo Decision sobre que proyecto elegir en una institucion, 2. Toma de decisiones Ponderar los Criterios anteriores Dar a cada criterio una numeración Por ejemplo 1,3,5,7,9, Criterios anteriores Dar a cada criterio una numeración Por ejemplo 1,3,5,7,9 ........, Criterios Efectividad de la solucion, Criterios anteriores Dar a cada criterio una numeración Por ejemplo 1,3,5,7,9 Plazos