Warning:
JavaScript is turned OFF. None of the links on this page will work until it is reactivated.
If you need help turning JavaScript On, click here.
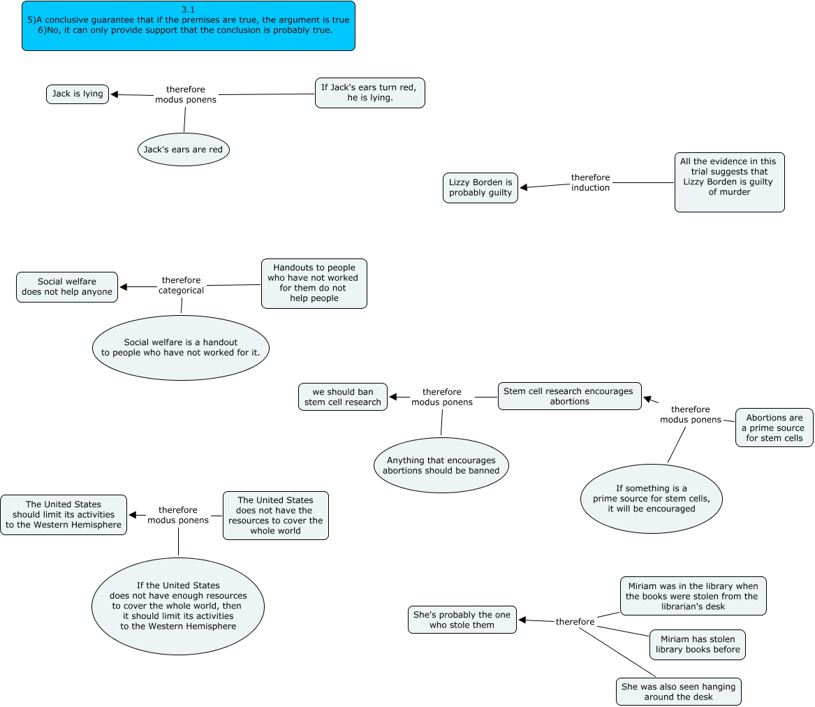
This Concept Map, created with IHMC CmapTools, has information related to: Elise_Homework_3.2, If the United States does not have enough resources to cover the whole world, then it should limit its activities to the Western Hemisphere therefore modus ponens The United States should limit its activities to the Western Hemisphere, Abortions are a prime source for stem cells therefore modus ponens Stem cell research encourages abortions, Miriam has stolen library books before therefore She's probably the one who stole them, If Jack's ears turn red, he is lying. therefore modus ponens Jack is lying, Miriam was in the library when the books were stolen from the librarian's desk therefore She's probably the one who stole them, All the evidence in this trial suggests that Lizzy Borden is guilty of murder therefore induction Lizzy Borden is probably guilty, Handouts to people who have not worked for them do not help people therefore categorical Social welfare does not help anyone, She was also seen hanging around the desk therefore She's probably the one who stole them, If something is a prime source for stem cells, it will be encouraged therefore modus ponens Stem cell research encourages abortions, Social welfare is a handout to people who have not worked for it. therefore categorical Social welfare does not help anyone, If Jack's ears turn red, he is lying. therefore modus ponens Jack's ears are red, Stem cell research encourages abortions therefore modus ponens we should ban stem cell research, The United States does not have the resources to cover the whole world therefore modus ponens The United States should limit its activities to the Western Hemisphere, Anything that encourages abortions should be banned therefore modus ponens we should ban stem cell research