Warning:
JavaScript is turned OFF. None of the links on this page will work until it is reactivated.
If you need help turning JavaScript On, click here.
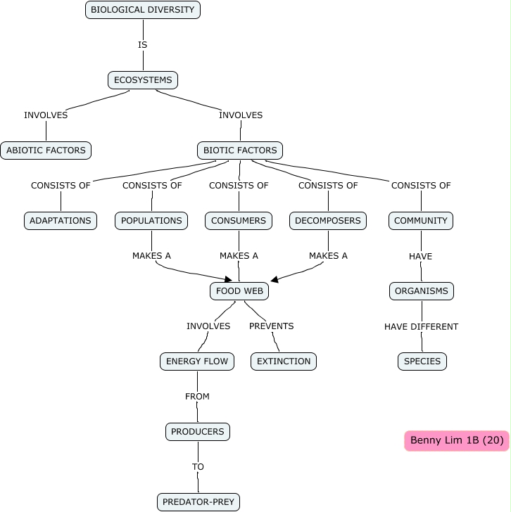
This Concept Map, created with IHMC CmapTools, has information related to: Ecological concepts and instructions to create concept map, ECOSYSTEMS INVOLVES ABIOTIC FACTORS, ORGANISMS HAVE DIFFERENT SPECIES, ENERGY FLOW FROM PRODUCERS, POPULATIONS MAKES A FOOD WEB, FOOD WEB PREVENTS EXTINCTION, BIOTIC FACTORS CONSISTS OF CONSUMERS, FOOD WEB INVOLVES ENERGY FLOW, BIOTIC FACTORS CONSISTS OF ADAPTATIONS, PRODUCERS TO PREDATOR-PREY, BIOLOGICAL DIVERSITY IS ECOSYSTEMS, ECOSYSTEMS INVOLVES BIOTIC FACTORS, BIOTIC FACTORS CONSISTS OF POPULATIONS, BIOTIC FACTORS CONSISTS OF DECOMPOSERS, CONSUMERS MAKES A FOOD WEB, BIOTIC FACTORS CONSISTS OF COMMUNITY, DECOMPOSERS MAKES A FOOD WEB, COMMUNITY HAVE ORGANISMS