Warning:
JavaScript is turned OFF. None of the links on this page will work until it is reactivated.
If you need help turning JavaScript On, click here.
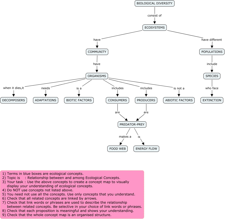
This Concept Map, created with IHMC CmapTools, has information related to: Ecological concepts and instructions to create concept map, PREDATOR-PREY makes a FOOD WEB, PREDATOR-PREY is ENERGY FLOW, PRODUCERS are PREDATOR-PREY, ORGANISMS needs ADAPTATIONS, ORGANISMS includes CONSUMERS, COMMUNITY have ORGANISMS, ORGANISMS is not a ABIOTIC FACTORS, SPECIES who face EXTINCTION, POPULATIONS include SPECIES, CONSUMERS are PREDATOR-PREY, BIOLOGICAL DIVERSITY consist of ECOSYSTEMS, ORGANISMS is a BIOTIC FACTORS, ECOSYSTEMS have COMMUNITY, ORGANISMS when it dies,it DECOMPOSERS, ECOSYSTEMS have different POPULATIONS, ORGANISMS includes PRODUCERS