Warning:
JavaScript is turned OFF. None of the links on this page will work until it is reactivated.
If you need help turning JavaScript On, click here.
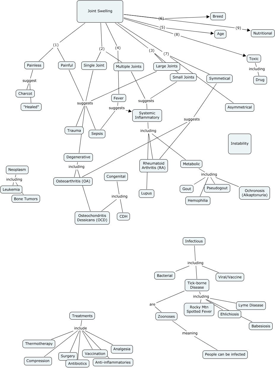
This Concept Map, created with IHMC CmapTools, has information related to: Dx tree Swollen Jt, Joint Swelling (7) Symmetical, Degenerative including Osteoarthritis (OA), Joint Swelling (1) Painless, Treatments include Compression, Systemic Inflammatory including Rheumatoid Arthritis (RA), Neoplasm including Leukemia, Metabolic including Hemophilia, Tick-borne Disease including Babesiosis, Tick-borne Disease are Zoonoses, Treatments include Antibiotics, Toxic including Drug, Single Joint suggests Degenerative, Joint Swelling (5) Age, Joint Swelling (8) Toxic, Painful suggests Sepsis, Painless suggest Charcot, Infectious including Tick-borne Disease, Joint Swelling (4) Fever, Joint Swelling (1) Painful, Infectious including Viral/Vaccine