Warning:
JavaScript is turned OFF. None of the links on this page will work until it is reactivated.
If you need help turning JavaScript On, click here.
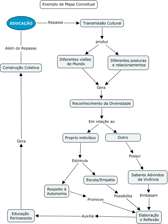
Esse mapa conceitual, produzido no IHMC CmapTools, tem a informação relacionada a: Exemplo de Mapa - Modulo 4, Educação Permanente Gera Construção Coletiva, Saberes Advindos da Vivência Embasam Elaboração e Reflexão, EDUCAÇÃO Além do Repasse Construção Coletiva, EDUCAÇÃO Repasse Transmissão Cultural, Outro Possui Saberes Advindos da Vivência, Proprio indivíduo Estimula Respeito à Autonomia, Transmissão Cultural produz Diferentes visões de Mundo, Proprio indivíduo Estimula Escuta/Empatia, Transmissão Cultural produz Diferentes posturas e relacionamentos, Elaboração e Reflexão Auxilia Educação Permanente, Escuta/Empatia Possibilita Elaboração e Reflexão, Reconhecimento da Diversidade Em relação ao Proprio indivíduo, Diferentes posturas e relacionamentos Gera Reconhecimento da Diversidade, Respeito à Autonomia Promove Elaboração e Reflexão, Diferentes visões de Mundo Gera Reconhecimento da Diversidade, Reconhecimento da Diversidade Em relação ao Outro