WARNING:
JavaScript is turned OFF. None of the links on this concept map will
work until it is reactivated.
If you need help turning JavaScript On, click here.
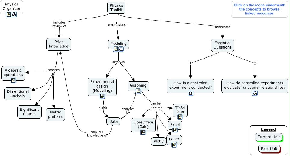
This Concept Map, created with IHMC CmapTools, has information related to: ToolKit Organizer, Data analyzes by Graphing, Graphing can be done on Excel, Physics Toolkit emphasizes Modeling, Graphing can be done on Paper, Prior knowledge consists of Metric prefixes, Essential Questions 2 How do controlled experiments elucidate functional relationships?, Prior knowledge consists of Algebraic operations, Modeling involves Graphing, Graphing can be done on Plotly, Physics Toolkit includes review of Prior knowledge, Experimental design (Modeling) yields Data, Prior knowledge consists of Significant figures, Essential Questions 1 How is a controled experiment conducted?, Data requires knowledge of Prior knowledge, Graphing can be done on TI-84 Plus, Prior knowledge consists of Dimentional analysis, Modeling involves Experimental design (Modeling), Graphing can be done on LibreOffice (Calc), Physics Toolkit addresses Essential Questions