Warning:
JavaScript is turned OFF. None of the links on this page will work until it is reactivated.
If you need help turning JavaScript On, click here.
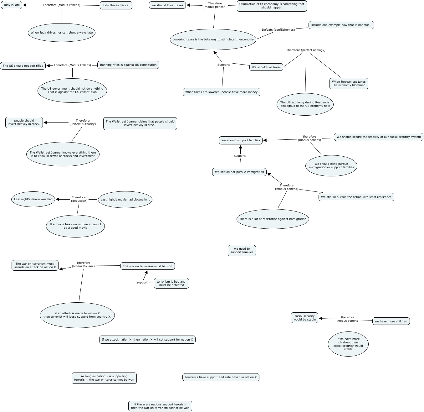
This Concept Map, created with IHMC CmapTools, has information related to: Samuel_Tettner_2.1, Judy Drives her car Therefore (Modus Ponens) Judy is late, The Wallstreet Journal knows everything there is to know in terms of stocks and investment Therefore (Perfect Authority) people should invest heavily in stock., Lowering taxes is the bets way to stimulate th eeconomy Therefore (modus ponesn) we should lower taxes, We should cut taxes Supports Lowering taxes is the bets way to stimulate th eeconomy, The war on terrorism must be won Therefore (Modus Ponens) The war on terrorism must include an attack on nation X, Stimulation of th eeconomy is something that should happen Therefore (modus ponesn) we should lower taxes, There is a lot of resistance against immigration Therefore (modus ponens) We should not pursue immigration, If a movie has clowns then it cannot be a good movie Therefore (deduction) Last night's movie was bad, terrorism is bad and must be defeated support The war on terrorism must be won, we have more children therefore modus ponens social security would be stable, When taxes are lowered, people have more money Supports Lowering taxes is the bets way to stimulate th eeconomy, if an attack is made to nation X then terrorist will loose support from country X. Therefore (Modus Ponens) The war on terrorism must include an attack on nation X, if we have more children, then social security would stable therefore modus ponens social security would be stable, we should eithe pursue immigration or support families therefore (modus ponens) We should support families, We should pursue the action with least resistance Therefore (modus ponens) We should not pursue immigration, When Reagan cut taxes The economy blommed Therefore (perfect analogy) We should cut taxes, We should secure the stability of our social security system therefore (modus ponens) We should support families, The US government should not do anything That is against the US constitution Therefore (Modus Tollens) The US should not ban rifles, include one example how that is not true. Defeats (confSchemes) Lowering taxes is the bets way to stimulate th eeconomy, We should not pursue immigration supports We should support families