Warning:
JavaScript is turned OFF. None of the links on this page will work until it is reactivated.
If you need help turning JavaScript On, click here.
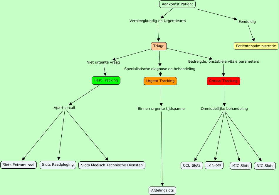
Deze Concept Map heeft informatie gerelateerd aan: Spoedflowbasis, Urgent Tracking Binnen urgente tijdspanne Afdelingslots, Critical Tracking Onmiddellijke behandeling IZ Slots, Critical Tracking Onmiddellijke behandeling MIC Slots, Aankomst Patiënt Verpleegkundig en Urgentiearts Triage, Triage Bedreigde, onstabiele vitale parameters Critical Tracking, Aankomst Patiënt Eenduidig Patiëntenadministratie, Triage Specialistische diagnose en behandeling Urgent Tracking, Fast Tracking Apart circuit Slots Medisch Technische Diensten, Fast Tracking Apart circuit Slots Extramuraal, Critical Tracking Onmiddellijke behandeling CCU Slots