Warning:
JavaScript is turned OFF. None of the links on this page will work until it is reactivated.
If you need help turning JavaScript On, click here.
The Concept Map you are trying to access has information related to:
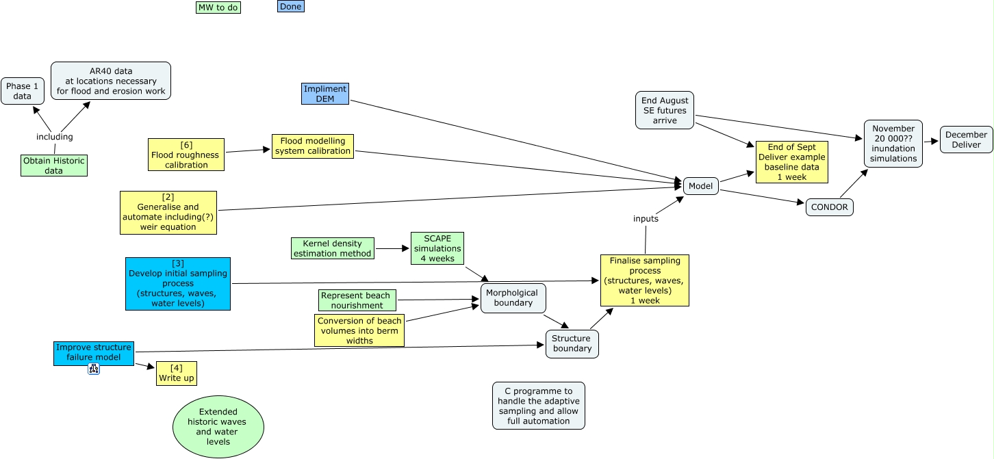
Flood Programme, [3] Develop initial sampling process (structures, waves, water levels) Finalise sampling process (structures, waves, water levels) 1 week, Obtain Historic data including AR40 data at locations necessary for flood and erosion work, Kernel density estimation method SCAPE simulations 4 weeks, SCAPE simulations 4 weeks Morpholgical boundary, November 20 000?? inundation simulations December Deliver, Conversion of beach volumes into berm widths Morpholgical boundary, Improve structure failure model Structure boundary, [2] Generalise and automate including(?) weir equation Model, End August SE futures arrive End of Sept Deliver example baseline data 1 week, Improve structure failure model [4] Write up