Warning:
JavaScript is turned OFF. None of the links on this page will work until it is reactivated.
If you need help turning JavaScript On, click here.
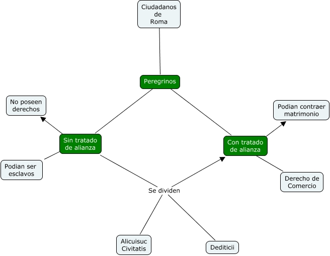
Este Cmap, tiene información relacionada con: Peregrinos, Sin tratado de alianza ???? No poseen derechos, Con tratado de alianza ???? Derecho de Comercio, Peregrinos ???? Sin tratado de alianza, Sin tratado de alianza Se dividen Con tratado de alianza, Peregrinos ???? Con tratado de alianza, Con tratado de alianza ???? Podian contraer matrimonio, Ciudadanos de Roma ???? Peregrinos, Sin tratado de alianza Se dividen Alicuisuc Civitatis, Sin tratado de alianza Se dividen Dediticii, Sin tratado de alianza ???? Podian ser esclavos