Warning:
JavaScript is turned OFF. None of the links on this page will work until it is reactivated.
If you need help turning JavaScript On, click here.
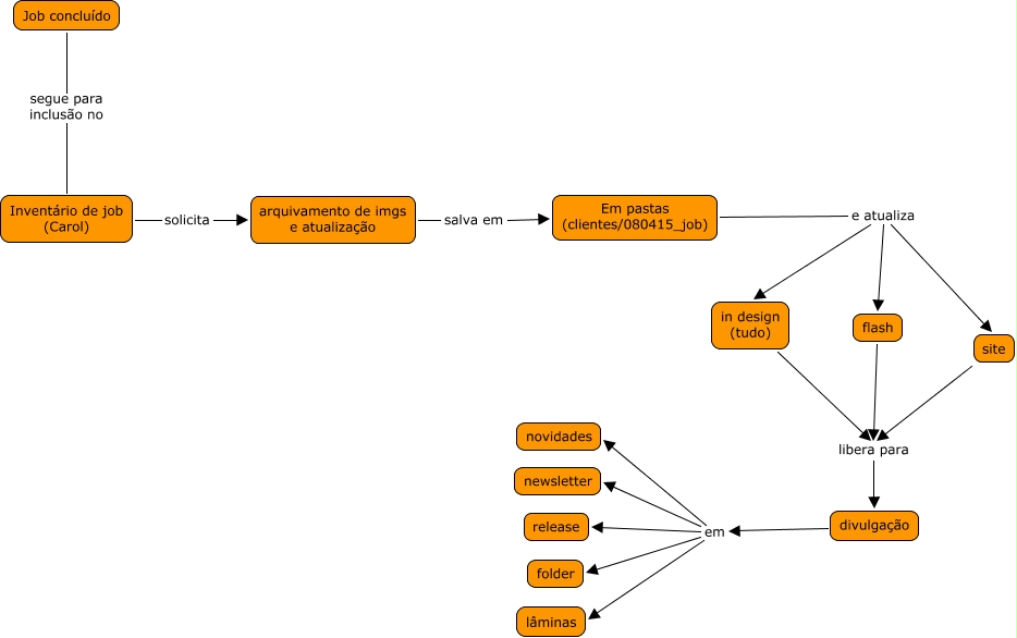
Este Mapa Conceitual tem informações relacionadas a: Mapa de Atualização de Portfolio, divulgação em novidades, divulgação em newsletter, in design (tudo) libera para divulgação, divulgação em release, Em pastas (clientes/080415_job) e atualiza flash, Em pastas (clientes/080415_job) e atualiza in design (tudo), Inventário de job (Carol) solicita arquivamento de imgs e atualização, divulgação em folder, divulgação em lâminas, Em pastas (clientes/080415_job) e atualiza site, arquivamento de imgs e atualização salva em Em pastas (clientes/080415_job), flash libera para divulgação, Job concluído segue para inclusão no Inventário de job (Carol), site libera para divulgação