Warning:
JavaScript is turned OFF. None of the links on this page will work until it is reactivated.
If you need help turning JavaScript On, click here.
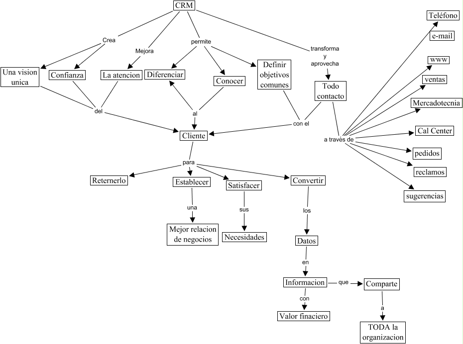
Este Cmap, tiene información relacionada con: CRMMIY, Definir objetivos comunes con el Cliente, Informacion con Valor finaciero, Comparte a TODA la organizacion, Informacion que Comparte, CRM Crea Una vision unica, Cliente para Reternerlo, Todo contacto a través de pedidos, Conocer al Cliente, Todo contacto con el Cliente, CRM permite Definir objetivos comunes, Confianza del Cliente, CRM Crea Confianza, Todo contacto a través de reclamos, Conocer al Diferenciar, Todo contacto a través de ventas, Todo contacto a través de Teléfono, Datos en Informacion, Convertir los Datos, Establecer una Mejor relacion de negocios, La atencion del Cliente