Warning:
JavaScript is turned OFF. None of the links on this page will work until it is reactivated.
If you need help turning JavaScript On, click here.
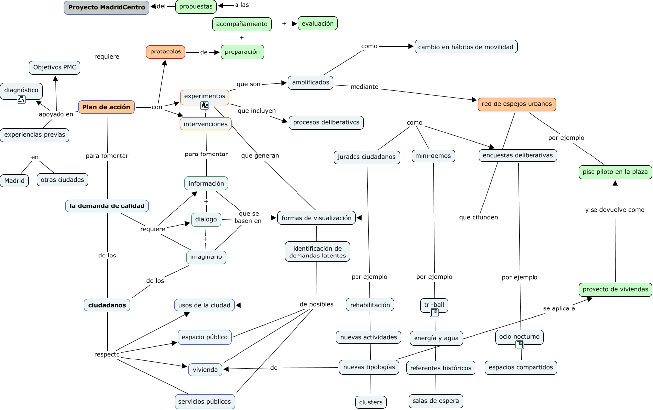
Este Cmap, tiene información relacionada con: Esquema_Proyecto_EstadioBorrador-06, la demanda de calidad requiere imaginario, tri-ball de posibles vivienda, protocolos de preparación, información + dialogo, ciudadanos respecto vivienda, imaginario de los ciudadanos, dialogo que se basen en formas de visualización, Plan de acción con experimentos, preparación + acompañamiento, experiencias previas en Madrid, amplificados como cambio en hábitos de movilidad, experimentos + intervenciones, ciudadanos respecto espacio público, procesos deliberativos como mini-demos, Plan de acción apoyado en Objetivos PMC, nuevas tipologías se aplica a proyecto de viviendas, ciudadanos respecto usos de la ciudad, amplificados mediante red de espejos urbanos, información que se basen en formas de visualización, procesos deliberativos como jurados ciudadanos