Warning:
JavaScript is turned OFF. None of the links on this page will work until it is reactivated.
If you need help turning JavaScript On, click here.
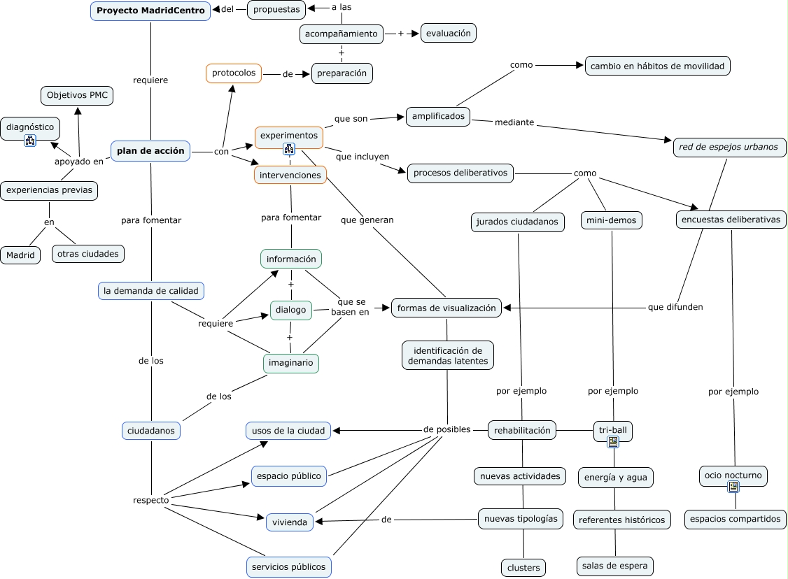
Este Cmap, tiene información relacionada con: Esquema_Proyecto_EstadioBorrador-05, tri-ball de posibles vivienda, la demanda de calidad requiere imaginario, protocolos de preparación, información + dialogo, imaginario de los ciudadanos, ciudadanos respecto vivienda, dialogo que se basen en formas de visualización, plan de acción con experimentos, experimentos + intervenciones, amplificados como cambio en hábitos de movilidad, experiencias previas en Madrid, preparación + acompañamiento, plan de acción apoyado en Objetivos PMC, procesos deliberativos como mini-demos, ciudadanos respecto espacio público, amplificados mediante red de espejos urbanos, ciudadanos respecto usos de la ciudad, información que se basen en formas de visualización, procesos deliberativos como encuestas deliberativas, experiencias previas en otras ciudades