Warning:
JavaScript is turned OFF. None of the links on this page will work until it is reactivated.
If you need help turning JavaScript On, click here.
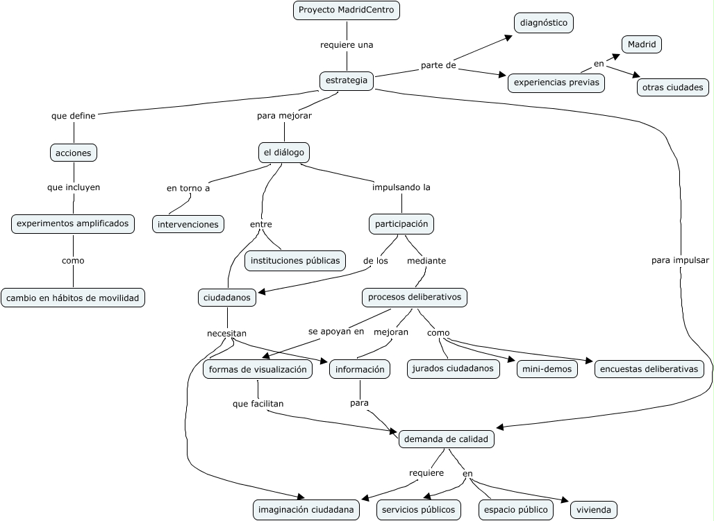
Este Cmap, tiene información relacionada con: Esquema_Proyecto_EstadioBorrador, estrategia parte de experiencias previas, demanda de calidad en espacio público, estrategia para impulsar demanda de calidad, Proyecto MadridCentro requiere una estrategia, demanda de calidad en vivienda, ciudadanos necesitan imaginación ciudadana, acciones que incluyen experimentos amplificados, procesos deliberativos como jurados ciudadanos, demanda de calidad en servicios públicos, el diálogo impulsando la participación, procesos deliberativos como mini-demos, procesos deliberativos como encuestas deliberativas, el diálogo entre ciudadanos, participación mediante procesos deliberativos, estrategia que define acciones, información para demanda de calidad, estrategia para mejorar el diálogo, participación de los ciudadanos, procesos deliberativos mejoran información, ciudadanos necesitan información