Warning:
JavaScript is turned OFF. None of the links on this page will work until it is reactivated.
If you need help turning JavaScript On, click here.
The Concept Map you are trying to access has information related to:
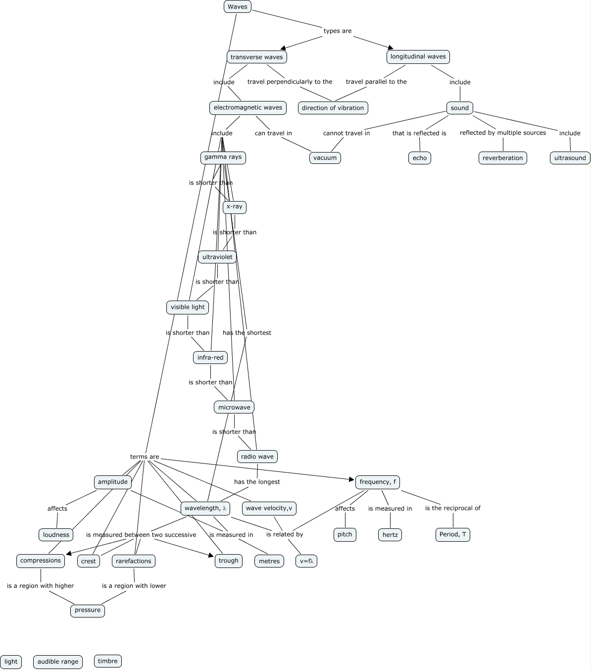
waves model, Waves terms are rarefactions, Waves terms are wave velocity,v, electromagnetic waves include radio wave, sound reflected by multiple sources reverberation, ultraviolet is shorter than visible light, electromagnetic waves can travel in vacuum, longitudinal waves travel parallel to the direction of vibration, x-ray is shorter than ultraviolet, amplitude is measured in metres, electromagnetic waves include ultraviolet