Warning:
JavaScript is turned OFF. None of the links on this page will work until it is reactivated.
If you need help turning JavaScript On, click here.
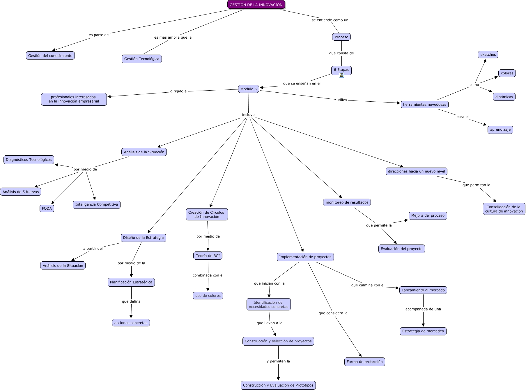
Este Cmap, tiene información relacionada con: Módulo Gestión de la Innovación, GESTIÓN DE LA INNOVACIÓN es más amplia que la Gestión Tecnológica, Construcción y selección de proyectos y permiten la Construcción y Evaluación de Prototipos, Análisis de la Situación por medio de Análisis de 5 fuerzas, GESTIÓN DE LA INNOVACIÓN se entiende como un Proceso, Análisis de la Situación por medio de Inteligencia Competitiva, Creación de Círculos de Innovación por medio de Teoría de BCI, Lanzamiento al mercado acompañada de una Estrategia de mercadeo, Módulo 5 incluye Implementación de proyectos, Módulo 5 utiliza herramientas novedosas, Módulo 5 incluye Diseño de la Estrategia, Identificación de necesidades concretas que llevan a la Construcción y selección de proyectos, Proceso que consta de 6 Etapas, herramientas novedosas para el aprendizaje, Diseño de la Estrategia a partir del Análisis de la Situación, Módulo 5 dirigido a profesionales interesados en la innovación empresarial, herramientas novedosas como colores, Implementación de proyectos que considera la Forma de protección, Diseño de la Estrategia por medio de la Planificación Estratégica, Implementación de proyectos que inician con la Identificación de necesidades concretas, Planificación Estratégica que defina acciones concretas