Warning:
JavaScript is turned OFF. None of the links on this page will work until it is reactivated.
If you need help turning JavaScript On, click here.
The Concept Map you are trying to access has information related to:
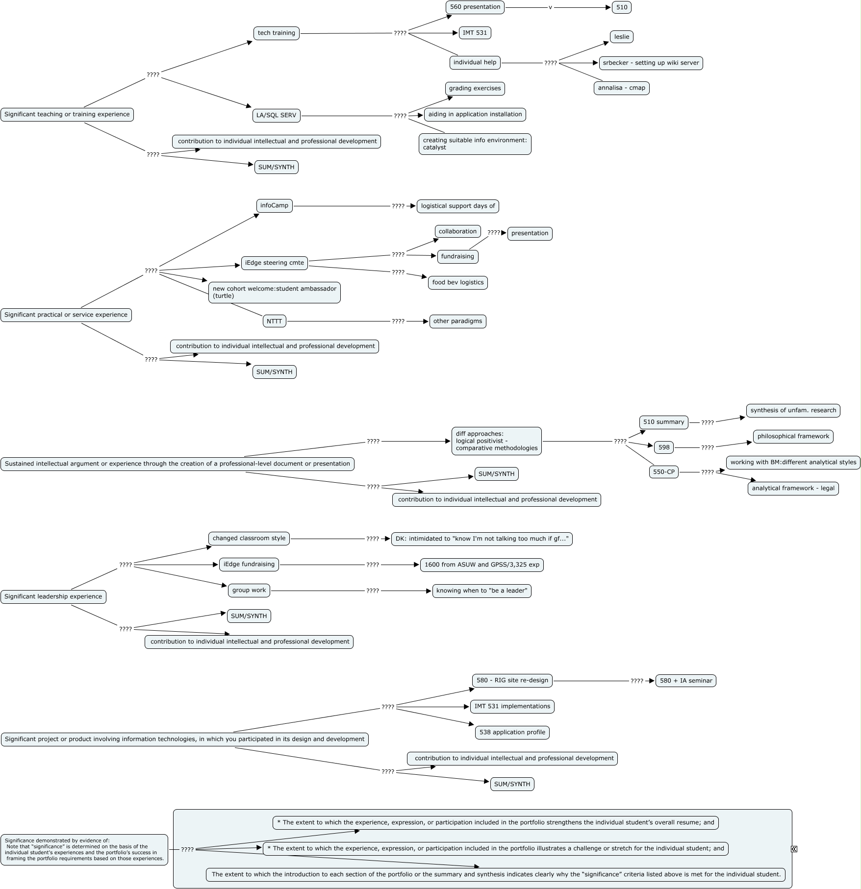
portfolio, LA/SQL SERV ???? grading exercises, Significant leadership experience ???? iEdge fundraising, tech training ???? 560 presentation, Significant practical or service experience ???? NTTT, Significant project or product involving information technologies, in which you participated in its design and development ???? 580 - RIG site re-design, Significant project or product involving information technologies, in which you participated in its design and development ???? 538 application profile, individual help ???? leslie, individual help ???? annalisa - cmap, Significant teaching or training experience ???? contribution to individual intellectual and professional development, Significance demonstrated by evidence of: Note that “significance” is determined on the basis of the individual student's experiences and the portfolio’s success in framing the portfolio requirements based on those experiences. ???? The extent to which the introduction to each section of the portfolio or the summary and synthesis indicates clearly why the “significance” criteria listed above is met for the individual student.