Warning:
JavaScript is turned OFF. None of the links on this page will work until it is reactivated.
If you need help turning JavaScript On, click here.
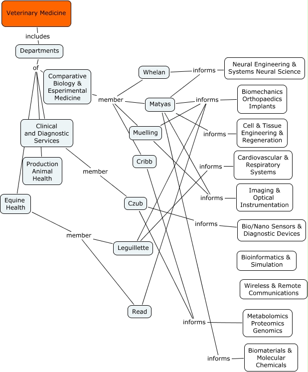
This Concept Map, created with IHMC CmapTools, has information related to: _VetMed2, Equine Health member Read, Leguillette informs Biomechanics Orthopaedics Implants, Matyas informs Neural Engineering & Systems Neural Science, Departments of Production Animal Health, Departments of Clinical and Diagnostic Services, Cribb informs Metabolomics Proteomics Genomics, Matyas informs Biomaterials & Molecular Chemicals, Czub informs Bio/Nano Sensors & Diagnostic Devices, Leguillette informs Cardiovascular & Respiratory Systems, Veterinary Medicine includes Departments, Read informs Biomechanics Orthopaedics Implants, Matyas informs Imaging & Optical Instrumentation, Matyas informs Cell & Tissue Engineering & Regeneration, Departments of Equine Health, Whelan member Comparative Biology & Esperimental Medicine, Matyas informs Biomechanics Orthopaedics Implants, Whelan informs Neural Engineering & Systems Neural Science, Cribb member Muelling, Equine Health member Leguillette, Czub informs Metabolomics Proteomics Genomics