Warning:
JavaScript is turned OFF. None of the links on this page will work until it is reactivated.
If you need help turning JavaScript On, click here.
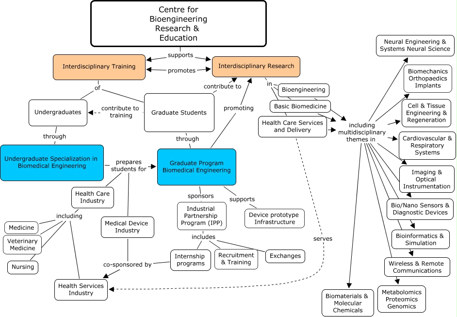
This Concept Map, created with IHMC CmapTools, has information related to: CBRE Education, Health Care Services and Delivery including multidisciplinary themes in Cell & Tissue Engineering & Regeneration, Health Care Services and Delivery including multidisciplinary themes in Cardiovascular & Respiratory Systems, Bioengineering including multidisciplinary themes in Cell & Tissue Engineering & Regeneration, Graduate Program Biomedical Engineering through Graduate Students, Undergraduate Specialization in Biomedical Engineering prepares students for Graduate Program Biomedical Engineering, Basic Biomedicine including multidisciplinary themes in Cardiovascular & Respiratory Systems, Bioengineering including multidisciplinary themes in Metabolomics Proteomics Genomics, Health Care Services and Delivery including multidisciplinary themes in Imaging & Optical Instrumentation, Basic Biomedicine including multidisciplinary themes in Imaging & Optical Instrumentation, Health Care Services and Delivery serves Health Services Industry, Basic Biomedicine including multidisciplinary themes in Neural Engineering & Systems Neural Science, Graduate Program Biomedical Engineering sponsors Industrial Partnership Program (IPP), Bioengineering including multidisciplinary themes in Imaging & Optical Instrumentation, Interdisciplinary Training of Graduate Students, Graduate Program Biomedical Engineering supports Device prototype Infrastructure, Basic Biomedicine including multidisciplinary themes in Bio/Nano Sensors & Diagnostic Devices, Graduate Students contribute to Interdisciplinary Research, Health Care Industry including Medicine, Health Care Services and Delivery including multidisciplinary themes in Biomaterials & Molecular Chemicals, Exchanges includes Recruitment & Training