Warning:
JavaScript is turned OFF. None of the links on this page will work until it is reactivated.
If you need help turning JavaScript On, click here.
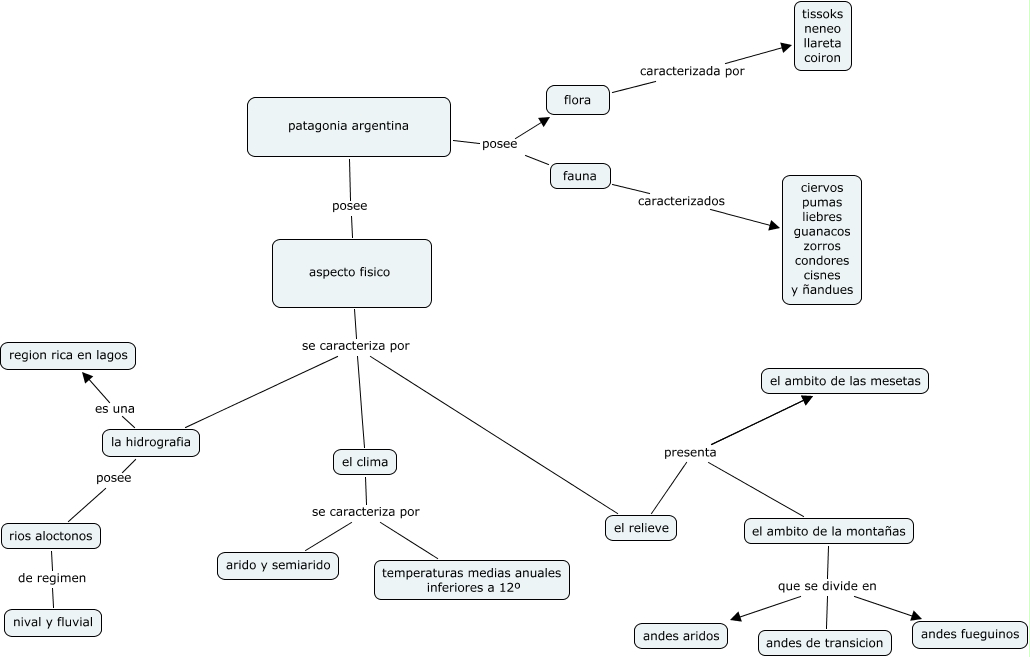
Este mapa conceptual tiene información relacionada a: el cmap de damian okuyama, patagonia argentina posee fauna, el relieve presenta el ambito de la montañas, patagonia argentina posee aspecto fisico, el ambito de la montañas que se divide en andes de transicion, el relieve presenta el ambito de las mesetas, el clima se caracteriza por temperaturas medias anuales inferiores a 12º, el relieve presenta el ambito de las mesetas, aspecto fisico se caracteriza por el clima, patagonia argentina posee flora, rios aloctonos de regimen nival y fluvial