Warning:
JavaScript is turned OFF. None of the links on this page will work until it is reactivated.
If you need help turning JavaScript On, click here.
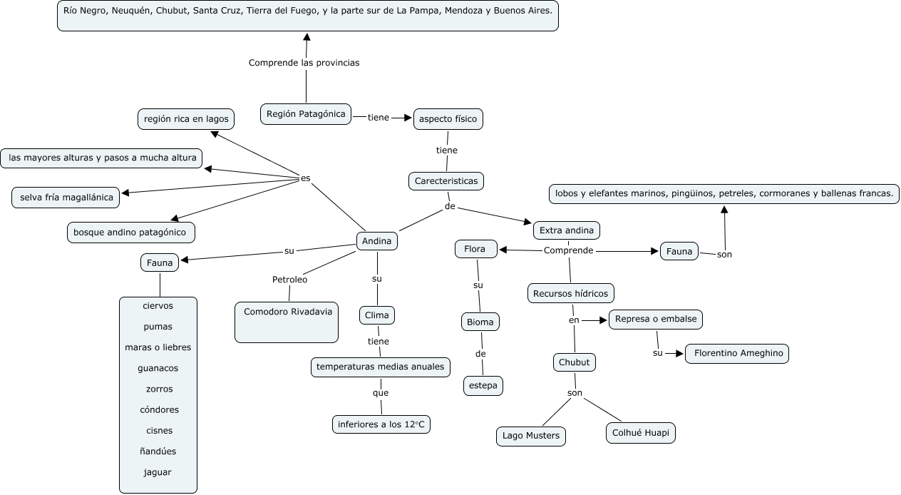
Este mapa conceptual tiene información relacionada a: D'Addezio 4°2°, Región Patagónica tiene aspecto físico, Extra andina Comprende Recursos hídricos, Andina su Fauna, Flora su Bioma, Andina es bosque andino patagónico, Andina es región rica en lagos, Extra andina Comprende Fauna, Represa o embalse su Florentino Ameghino, Andina es las mayores alturas y pasos a mucha altura, Clima tiene temperaturas medias anuales