Warning:
JavaScript is turned OFF. None of the links on this page will work until it is reactivated.
If you need help turning JavaScript On, click here.
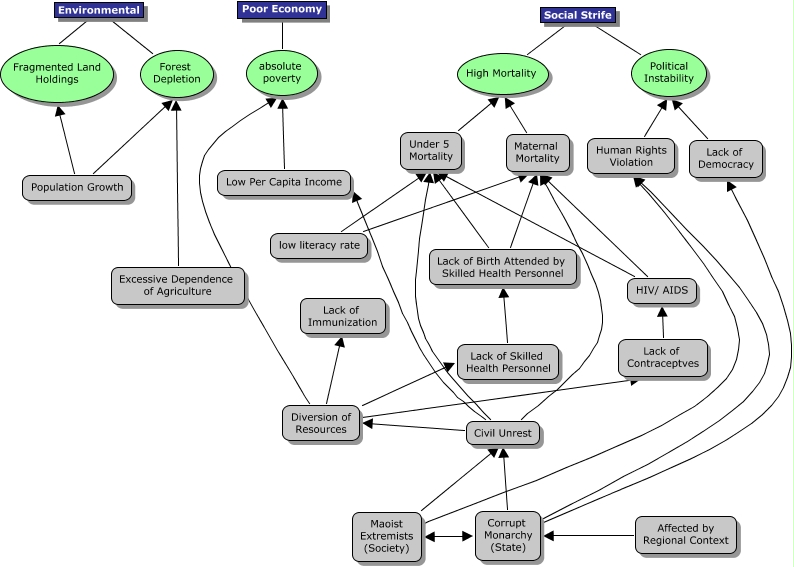
This Concept Map, created with IHMC CmapTools, has information related to: Nepal 1_Situation Tree, Lack of Birth Attended by Skilled Health Personnel Maternal Mortality, Lack of Contraceptves HIV/ AIDS, Population Growth Forest Depletion, Corrupt Monarchy (State) Civil Unrest, Diversion of Resources Lack of Immunization, Human Rights Violation Political Instability, Maoist Extremists (Society) Civil Unrest, Diversion of Resources Lack of Contraceptves, low literacy rate Under 5 Mortality, Population Growth Fragmented Land Holdings, Civil Unrest Diversion of Resources, Diversion of Resources absolute poverty, Maternal Mortality High Mortality, Corrupt Monarchy (State) Human Rights Violation, Maoist Extremists (Society) Human Rights Violation, HIV/ AIDS Under 5 Mortality, Environmental Fragmented Land Holdings, Civil Unrest Low Per Capita Income, Low Per Capita Income absolute poverty, Social Strife High Mortality