Warning:
JavaScript is turned OFF. None of the links on this page will work until it is reactivated.
If you need help turning JavaScript On, click here.
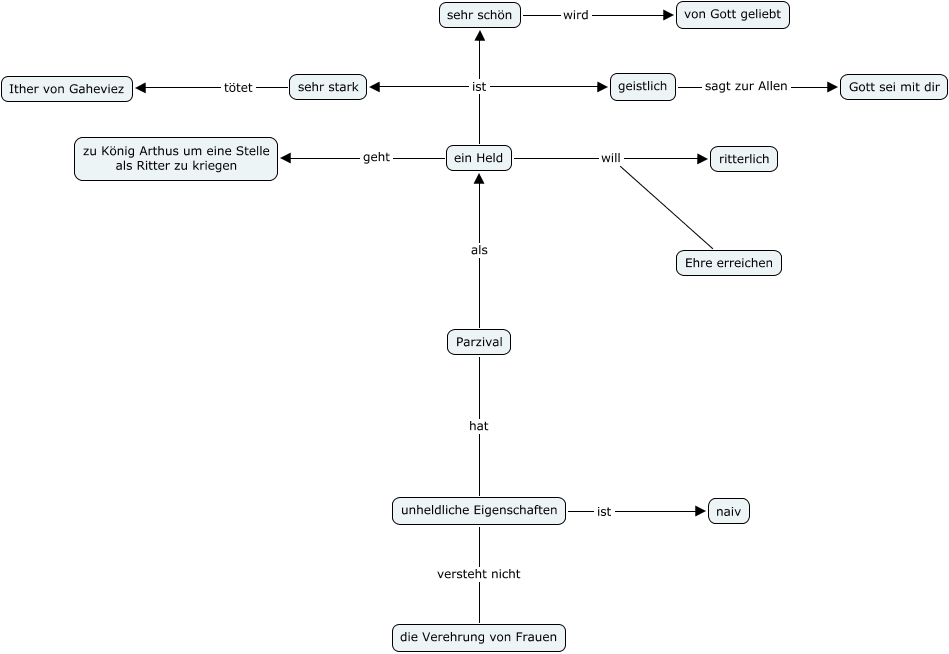
This Concept Map, created with IHMC CmapTools, has information related to: Parzival, ein Held geht zu König Arthus um eine Stelle als Ritter zu kriegen, unheldliche Eigenschaften ist naiv, Parzival hat unheldliche Eigenschaften, unheldliche Eigenschaften versteht nicht die Verehrung von Frauen, ein Held ist sehr stark, geistlich sagt zur Allen Gott sei mit dir, ein Held will Ehre erreichen, Parzival als ein Held, ein Held ist geistlich, sehr stark tötet Ither von Gaheviez, sehr schön wird von Gott geliebt, ein Held will ritterlich, ein Held ist sehr schön