Warning:
JavaScript is turned OFF. None of the links on this page will work until it is reactivated.
If you need help turning JavaScript On, click here.
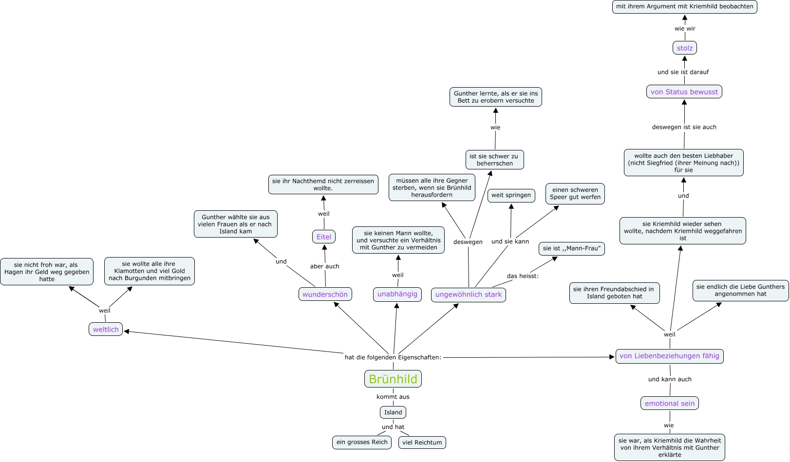
This Concept Map, created with IHMC CmapTools, has information related to: Bruenhild, von Liebenbeziehungen fähig weil sie ihren Freundabschied in Island geboten hat, von Status bewusst und sie ist darauf stolz, weltlich weil sie wollte alle ihre Klamotten und viel Gold nach Burgunden mitbringen, ungewöhnlich stark und sie kann einen schweren Speer gut werfen, Island und hat ein grosses Reich, weltlich weil sie nicht froh war, als Hagen ihr Geld weg gegeben hatte, stolz wie wir mit ihrem Argument mit Kriemhild beobachten, wunderschön aber auch Eitel, Brünhild kommt aus Island, ungewöhnlich stark deswegen ist sie schwer zu beherrschen, von Liebenbeziehungen fähig und kann auch emotional sein, Brünhild hat die folgenden Eigenschaften: wunderschön, wollte auch den besten Liebhaber (nicht Siegfried (ihrer Meinung nach)) für sie deswegen ist sie auch von Status bewusst, von Liebenbeziehungen fähig weil sie endlich die Liebe Gunthers angenommen hat, Brünhild hat die folgenden Eigenschaften: ungewöhnlich stark, Brünhild hat die folgenden Eigenschaften: unabhängig, emotional sein wie sie war, als Kriemhild die Wahrheit von ihrem Verhältnis mit Gunther erklärte, sie Kriemhild wieder sehen wollte, nachdem Kriemhild weggefahren ist und wollte auch den besten Liebhaber (nicht Siegfried (ihrer Meinung nach)) für sie, Eitel weil sie ihr Nachthemd nicht zerreissen wollte., unabhängig weil sie keinen Mann wollte, und versuchte ein Verhältnis mit Gunther zu vermeiden