Warning:
JavaScript is turned OFF. None of the links on this page will work until it is reactivated.
If you need help turning JavaScript On, click here.
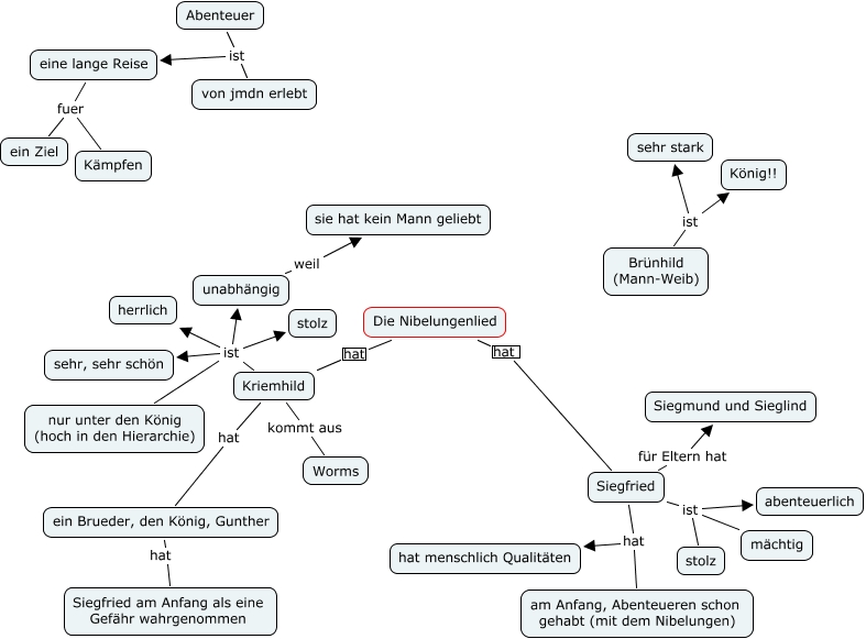
This Concept Map, created with IHMC CmapTools, has information related to: Nibelungenlied - Diskussion 1, ein Brueder, den König, Gunther hat Siegfried am Anfang als eine Gefähr wahrgenommen, Siegfried ist abenteuerlich, Siegfried ist stolz, eine lange Reise fuer Kämpfen, Die Nibelungenlied hat Siegfried, Siegfried hat am Anfang, Abenteueren schon gehabt (mit dem Nibelungen), Kriemhild ist stolz, Die Nibelungenlied hat Kriemhild, Abenteuer ist von jmdn erlebt, Brünhild (Mann-Weib) ist König!!, Kriemhild ist herrlich, eine lange Reise fuer ein Ziel, Siegfried ist mächtig, Siegfried für Eltern hat Siegmund und Sieglind, Kriemhild ist nur unter den König (hoch in den Hierarchie), unabhängig weil sie hat kein Mann geliebt, Kriemhild hat ein Brueder, den König, Gunther, Kriemhild kommt aus Worms, Brünhild (Mann-Weib) ist sehr stark, Kriemhild ist sehr, sehr schön