Warning:
JavaScript is turned OFF. None of the links on this page will work until it is reactivated.
If you need help turning JavaScript On, click here.
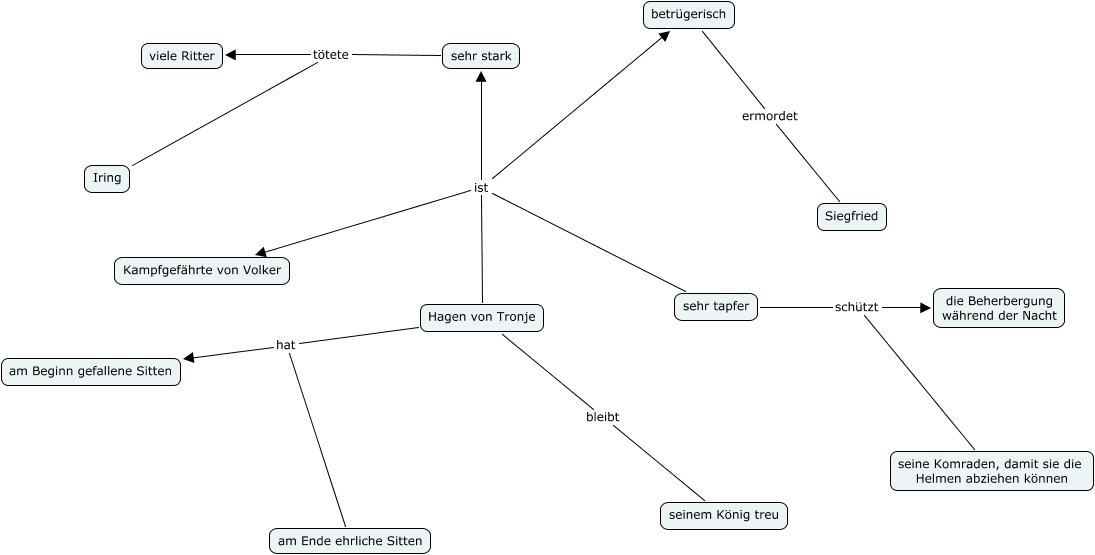
This Concept Map, created with IHMC CmapTools, has information related to: Hagen, Hagen von Tronje ist sehr tapfer, sehr stark tötete viele Ritter, Hagen von Tronje ist Kampfgefährte von Volker, sehr stark tötete Iring, Hagen von Tronje ist betrügerisch, Hagen von Tronje hat am Ende ehrliche Sitten, Hagen von Tronje bleibt seinem König treu, sehr tapfer schützt die Beherbergung während der Nacht, Hagen von Tronje hat am Beginn gefallene Sitten, sehr tapfer schützt seine Komraden, damit sie die Helmen abziehen können, Hagen von Tronje ist sehr stark, betrügerisch ermordet Siegfried