Warning:
JavaScript is turned OFF. None of the links on this page will work until it is reactivated.
If you need help turning JavaScript On, click here.
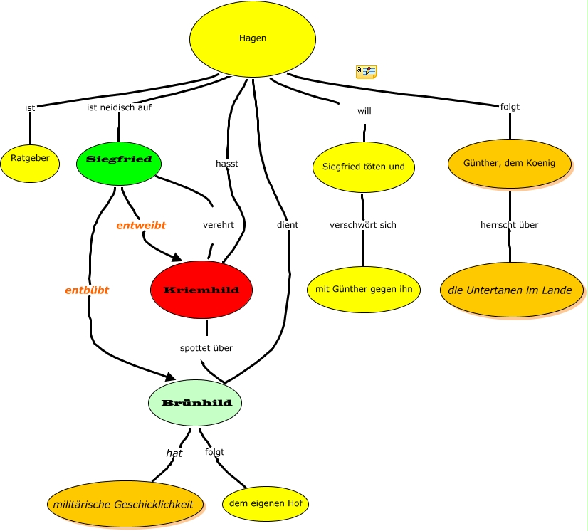
This Concept Map, created with IHMC CmapTools, has information related to: Hagen, Hagen will Siegfried töten und, Kriemhild spottet über Brünhild, Hagen ist neidisch auf Siegfried, Brünhild hat militärische Geschicklichkeit, Kriemhild verehrt Siegfried, Günther, dem Koenig herrscht über die Untertanen im Lande, Hagen hasst Kriemhild, Brünhild folgt dem eigenen Hof, Hagen folgt Günther, dem Koenig, Hagen ist Ratgeber, Siegfried entbübt Brünhild, Siegfried entweibt Kriemhild, Hagen dient Brünhild, Siegfried töten und verschwört sich mit Günther gegen ihn