Warning:
JavaScript is turned OFF. None of the links on this page will work until it is reactivated.
If you need help turning JavaScript On, click here.
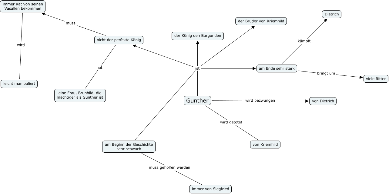
This Concept Map, created with IHMC CmapTools, has information related to: Gunther, Gunther ist am Ende sehr stark, Gunther wird bezwungen von Dietrich, am Ende sehr stark bringt um viele Ritter, Gunther wird getötet von Kriemhild, nicht der perfekte König muss immer Rat von seinen Vasallen bekommen, am Ende sehr stark kämpft Dietrich, Gunther ist der Bruder von Kriemhild, Gunther ist der König den Burgunden, nicht der perfekte König hat eine Frau, Brunhild, die mächtiger als Gunther ist, Gunther ist nicht der perfekte König, immer Rat von seinen Vasallen bekommen wird leicht manipuliert, am Beginn der Geschichte sehr schwach muss geholfen werden immer von Siegfried, Gunther ist am Beginn der Geschichte sehr schwach