Warning:
JavaScript is turned OFF. None of the links on this page will work until it is reactivated.
If you need help turning JavaScript On, click here.
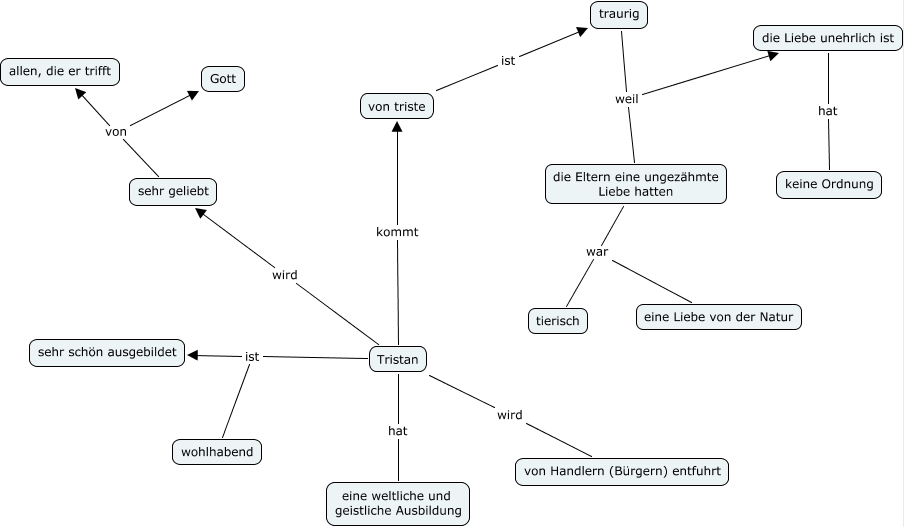
This Concept Map, created with IHMC CmapTools, has information related to: Tristan (am Beginn der Geschichte), Tristan wird von Handlern (Bürgern) entfuhrt, Tristan kommt von triste, Tristan hat eine weltliche und geistliche Ausbildung, die Eltern eine ungezähmte Liebe hatten war eine Liebe von der Natur, traurig weil die Eltern eine ungezähmte Liebe hatten, sehr geliebt von Gott, Tristan ist sehr schön ausgebildet, von triste ist traurig, die Eltern eine ungezähmte Liebe hatten war tierisch, Tristan wird sehr geliebt, sehr geliebt von allen, die er trifft, Tristan ist wohlhabend, die Liebe unehrlich ist hat keine Ordnung, traurig weil die Liebe unehrlich ist