Warning:
JavaScript is turned OFF. None of the links on this page will work until it is reactivated.
If you need help turning JavaScript On, click here.
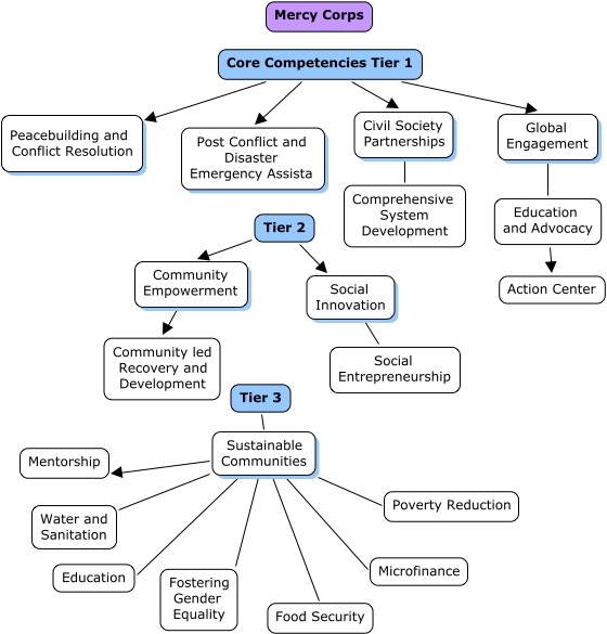
This Concept Map, created with IHMC CmapTools, has information related to: Mercy Corps, Sustainable Communities Fostering Gender Equality, Sustainable Communities Food Security, Sustainable Communities Mentorship, Sustainable Communities Education, Sustainable Communities Microfinance, Sustainable Communities Water and Sanitation, Core Competencies Tier 1 Global Engagement, Tier 3 Sustainable Communities, Core Competencies Tier 1 Civil Society Partnerships, Education and Advocacy Action Center, Tier 2 Community Empowerment, Global Engagement Education and Advocacy, Community Empowerment Community led Recovery and Development, Civil Society Partnerships Comprehensive System Development, Sustainable Communities Poverty Reduction, Social Innovation Social Entrepreneurship, Tier 2 Social Innovation, Core Competencies Tier 1 Post Conflict and Disaster Emergency Assista, Core Competencies Tier 1 Peacebuilding and Conflict Resolution