Warning:
JavaScript is turned OFF. None of the links on this page will work until it is reactivated.
If you need help turning JavaScript On, click here.
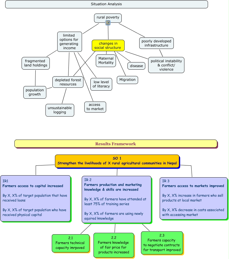
This Concept Map, created with IHMC CmapTools, has information related to: Nepal 2_situation analysis, IR 2 Farmers production and marketing knowledge & skills are increased By X, X% of farmers have attended at least 75% of training series By X, X% of farmers are using newly aquired knowledge 2.3 Farmers capacity to negotiate contracts for transport improved, SO 1 Strengthen the livelihoods of X rural agricultural communities in Nepal IR 3 Farmers access to markets improved By X, X% increase in farmers who sell products at local market By X, X% decrease in costs associated with accessing market, rural poverty poorly developed infrastructure, depleted forest resources population growth, poorly developed infrastructure political instability & conflict/ violence, rural poverty changes in social structure, depleted forest resources unsustainable logging, IR 2 Farmers production and marketing knowledge & skills are increased By X, X% of farmers have attended at least 75% of training series By X, X% of farmers are using newly aquired knowledge 2.2 Farmers knowledge of fair price for products increased, IR 2 Farmers production and marketing knowledge & skills are increased By X, X% of farmers have attended at least 75% of training series By X, X% of farmers are using newly aquired knowledge 2.1 Farmers technical capacity imrpoved, rural poverty limited options for generating income, changes in social structure ???? Migration, limited options for generating income low level of literacy, changes in social structure political instability & conflict/ violence, limited options for generating income depleted forest resources, SO 1 Strengthen the livelihoods of X rural agricultural communities in Nepal IR1 Farmers access to capital increased By X, X% of target population that have received loans By X, X% of target population who have received physical capital, changes in social structure ???? Maternal Mortality, SO 1 Strengthen the livelihoods of X rural agricultural communities in Nepal IR 2 Farmers production and marketing knowledge & skills are increased By X, X% of farmers have attended at least 75% of training series By X, X% of farmers are using newly aquired knowledge, changes in social structure disease, fragmented land holdings population growth, limited options for generating income fragmented land holdings