Warning:
JavaScript is turned OFF. None of the links on this page will work until it is reactivated.
If you need help turning JavaScript On, click here.
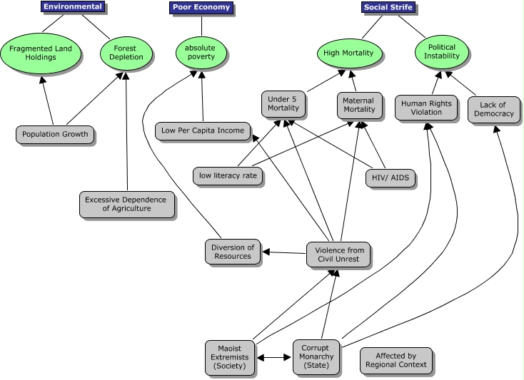
This Concept Map, created with IHMC CmapTools, has information related to: Nepal 1, Violence from Civil Unrest Diversion of Resources, low literacy rate Maternal Mortality, Environmental Forest Depletion, Corrupt Monarchy (State) Human Rights Violation, Under 5 Mortality High Mortality, Poor Economy absolute poverty, Corrupt Monarchy (State) Violence from Civil Unrest, Human Rights Violation Political Instability, Environmental Fragmented Land Holdings, Lack of Democracy Political Instability, HIV/ AIDS Under 5 Mortality, Violence from Civil Unrest Low Per Capita Income, Social Strife Political Instability, Violence from Civil Unrest Maternal Mortality, Violence from Civil Unrest Under 5 Mortality, Diversion of Resources absolute poverty, low literacy rate Under 5 Mortality, Corrupt Monarchy (State) Maoist Extremists (Society), Maternal Mortality High Mortality, Maoist Extremists (Society) Human Rights Violation