Warning:
JavaScript is turned OFF. None of the links on this page will work until it is reactivated.
If you need help turning JavaScript On, click here.
The Concept Map you are trying to access has information related to:
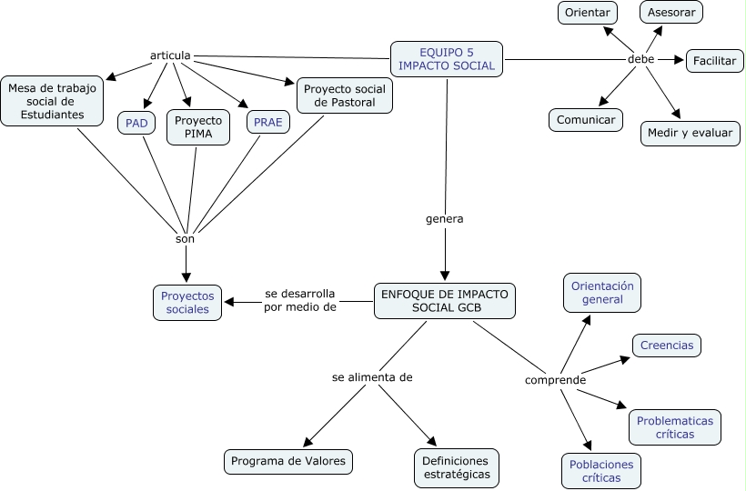
IMPACTO SOCIAL, PRAE son Proyectos sociales, PAD son Proyectos sociales, EQUIPO 5 IMPACTO SOCIAL debe Facilitar, EQUIPO 5 IMPACTO SOCIAL articula Proyecto PIMA, ENFOQUE DE IMPACTO SOCIAL GCB se desarrolla por medio de Proyectos sociales, EQUIPO 5 IMPACTO SOCIAL articula Proyecto social de Pastoral, EQUIPO 5 IMPACTO SOCIAL debe Comunicar, ENFOQUE DE IMPACTO SOCIAL GCB comprende Poblaciones críticas, EQUIPO 5 IMPACTO SOCIAL debe Asesorar, EQUIPO 5 IMPACTO SOCIAL genera ENFOQUE DE IMPACTO SOCIAL GCB