Warning:
JavaScript is turned OFF. None of the links on this page will work until it is reactivated.
If you need help turning JavaScript On, click here.
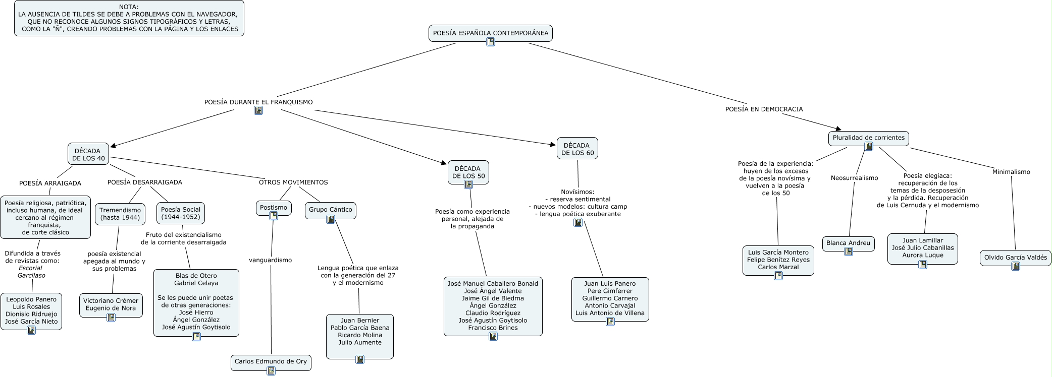
Este mapa conceptual tiene información relacionada a: POESÍA ESPAÑOLA CONTEMPORÁNEA, Pluralidad de corrientes Poesía de la experiencia: huyen de los excesos de la poesía novísima y vuelven a la poesía de los 50 Luis García Montero Felipe Benítez Reyes Carlos Marzal, Poesía Social (1944-1952) Fruto del existencialismo de la corriente desarraigada Blas de Otero Gabriel Celaya Se les puede unir poetas de otras generaciones: José Hierro Ángel González José Agustín Goytisolo, POESÍA ESPAÑOLA CONTEMPORÁNEA POESÍA DURANTE EL FRANQUISMO DÉCADA DE LOS 50, Postismo vanguardismo Carlos Edmundo de Ory, Tremendismo (hasta 1944) poesía existencial apegada al mundo y sus problemas Victoriano Crémer Eugenio de Nora, Grupo Cántico Lengua poética que enlaza con la generación del 27 y el modernismo Juan Bernier Pablo García Baena Ricardo Molina Julio Aumente, Pluralidad de corrientes Minimalismo Olvido García Valdés, DÉCADA DE LOS 40 POESÍA DESARRAIGADA Tremendismo (hasta 1944), Poesía religiosa, patriótica, incluso humana, de ideal cercano al régimen franquista, de corte clásico Difundida a través de revistas como: Escorial Garcilaso Leopoldo Panero Luis Rosales Dionisio Ridruejo José García Nieto, DÉCADA DE LOS 40 POESÍA DESARRAIGADA Poesía Social (1944-1952), POESÍA ESPAÑOLA CONTEMPORÁNEA POESÍA DURANTE EL FRANQUISMO DÉCADA DE LOS 40, DÉCADA DE LOS 40 OTROS MOVIMIENTOS Postismo, DÉCADA DE LOS 50 Poesía como experiencia personal, alejada de la propaganda José Manuel Caballero Bonald José Ángel Valente Jaime Gil de Biedma Ángel González Claudio Rodríguez José Agustín Goytisolo Francisco Brines, DÉCADA DE LOS 40 OTROS MOVIMIENTOS Grupo Cántico, POESÍA ESPAÑOLA CONTEMPORÁNEA POESÍA EN DEMOCRACIA Pluralidad de corrientes, DÉCADA DE LOS 60 Novísimos: - reserva sentimental - nuevos modelos: cultura camp - lengua poética exuberante Juan Luis Panero Pere Gimferrer Guillermo Carnero Antonio Carvajal Luis Antonio de Villena, Pluralidad de corrientes Poesía elegiaca: recuperación de los temas de la desposesión y la pérdida. Recuperación de Luis Cernuda y el modernismo Juan Lamillar José Julio Cabanillas Aurora Luque, DÉCADA DE LOS 40 POESÍA ARRAIGADA Poesía religiosa, patriótica, incluso humana, de ideal cercano al régimen franquista, de corte clásico, Pluralidad de corrientes Neosurrealismo Blanca Andreu, POESÍA ESPAÑOLA CONTEMPORÁNEA POESÍA DURANTE EL FRANQUISMO DÉCADA DE LOS 60