Warning:
JavaScript is turned OFF. None of the links on this page will work until it is reactivated.
If you need help turning JavaScript On, click here.
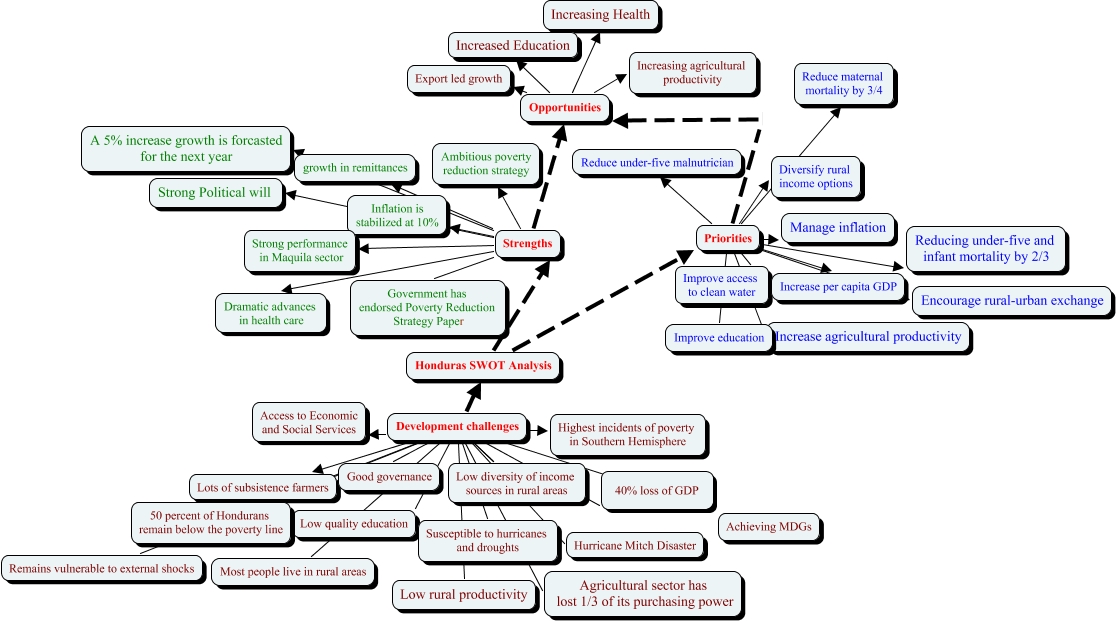
This Concept Map, created with IHMC CmapTools, has information related to: The best map ever today-Honduras, Priorities Opportunities, Development challenges Honduras SWOT Analysis, Strengths Government has endorsed Poverty Reduction Strategy Paper, Strengths Strong Political will, Priorities Improve education, Development challenges Low quality education, Development challenges Highest incidents of poverty in Southern Hemisphere, Development challenges Low rural productivity, Strengths Strong performance in Maquila sector, Development challenges Good governance, Development challenges Susceptible to hurricanes and droughts, Priorities Increase agricultural productivity, Opportunities Increased Education, Development challenges Lots of subsistence farmers, Strengths Opportunities, Development challenges Hurricane Mitch Disaster, Opportunities Export led growth, Priorities Reduce under-five malnutrician, Strengths Inflation is stabilized at 10%, Development challenges 40% loss of GDP