Warning:
JavaScript is turned OFF. None of the links on this page will work until it is reactivated.
If you need help turning JavaScript On, click here.
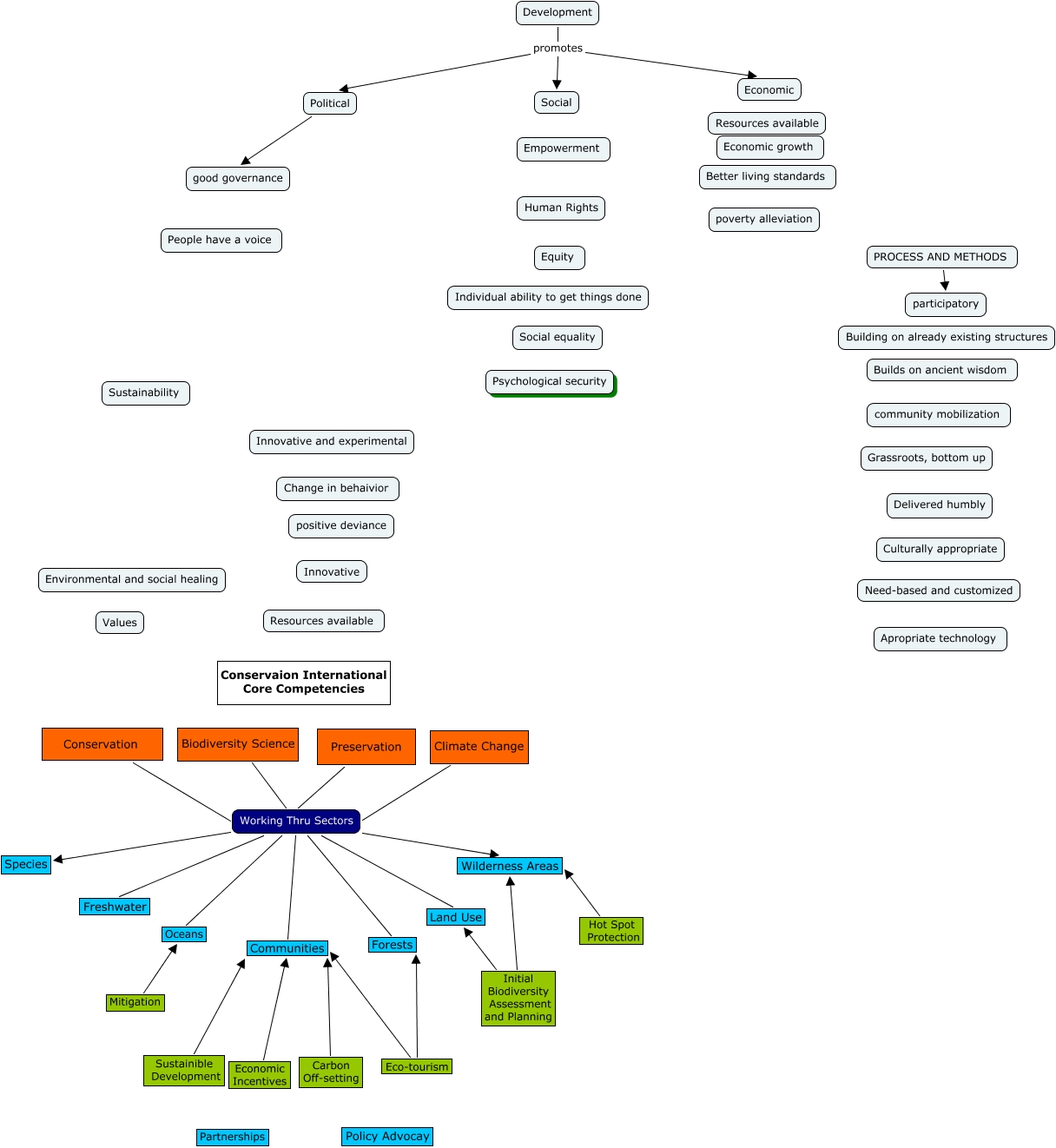
This Concept Map, created with IHMC CmapTools, has information related to: ZheniaPhilosophy, Initial Biodiversity Assessment and Planning Land Use, Working Thru Sectors Wilderness Areas, Development promotes Political, Eco-tourism Communities, Development promotes Social, Conservation Working Thru Sectors, Working Thru Sectors Communities, Development promotes Economic, Hot Spot Protection Wilderness Areas, Carbon Off-setting Communities, Climate Change Working Thru Sectors, Working Thru Sectors Land Use, Biodiversity Science Working Thru Sectors, Mitigation Oceans, Eco-tourism Forests, Preservation Working Thru Sectors, Political good governance, Working Thru Sectors Species, PROCESS AND METHODS participatory, Economic Incentives Communities