Warning:
JavaScript is turned OFF. None of the links on this page will work until it is reactivated.
If you need help turning JavaScript On, click here.
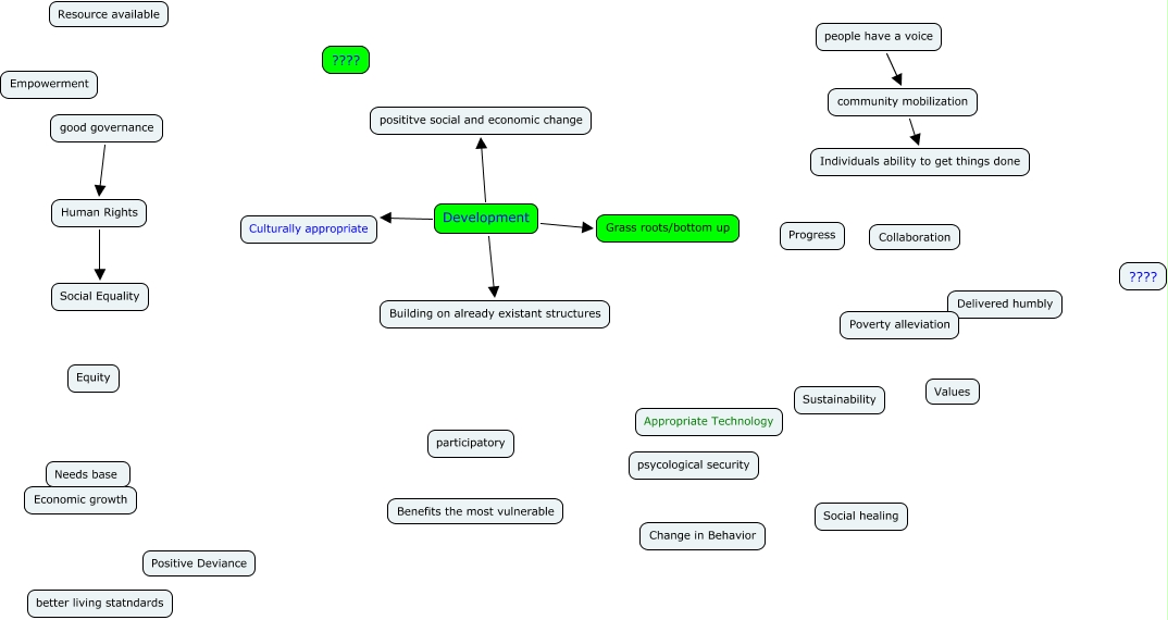
This Concept Map, created with IHMC CmapTools, has information related to: mckellehilber_philosophy, people have a voice community mobilization, good governance Human Rights, Development posititve social and economic change, Development Culturally appropriate, Development Building on already existant structures, Human Rights Social Equality, community mobilization Individuals ability to get things done, Development Grass roots/bottom up