Warning:
JavaScript is turned OFF. None of the links on this page will work until it is reactivated.
If you need help turning JavaScript On, click here.
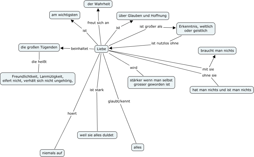
This Concept Map, created with IHMC CmapTools, has information related to: Liebe, Liebe glaubt/kennt alles, Liebe freut sich an der Wahrheit, die großen Tügenden die heißt Freundlichtkeit, Lanmütigkeit, eifert nicht, verhält sich nicht ungehörig,, Erkenntnis, weltlich oder geistlich ist nutzlos ohne Liebe, Liebe ist über Glauben und Hoffnung, Liebe ist stark weil sie alles duldet, Liebe ohne sie hat man nichts und ist man nichts, Liebe ist am wichtigsten, Liebe mit sie braucht man nichts, Liebe beinhaltet die großen Tügenden, Liebe hoert niemals auf, Liebe wird stärker wenn man selbst grosser geworden ist, Liebe ist großer als Erkenntnis, weltlich oder geistlich