Warning:
JavaScript is turned OFF. None of the links on this page will work until it is reactivated.
If you need help turning JavaScript On, click here.
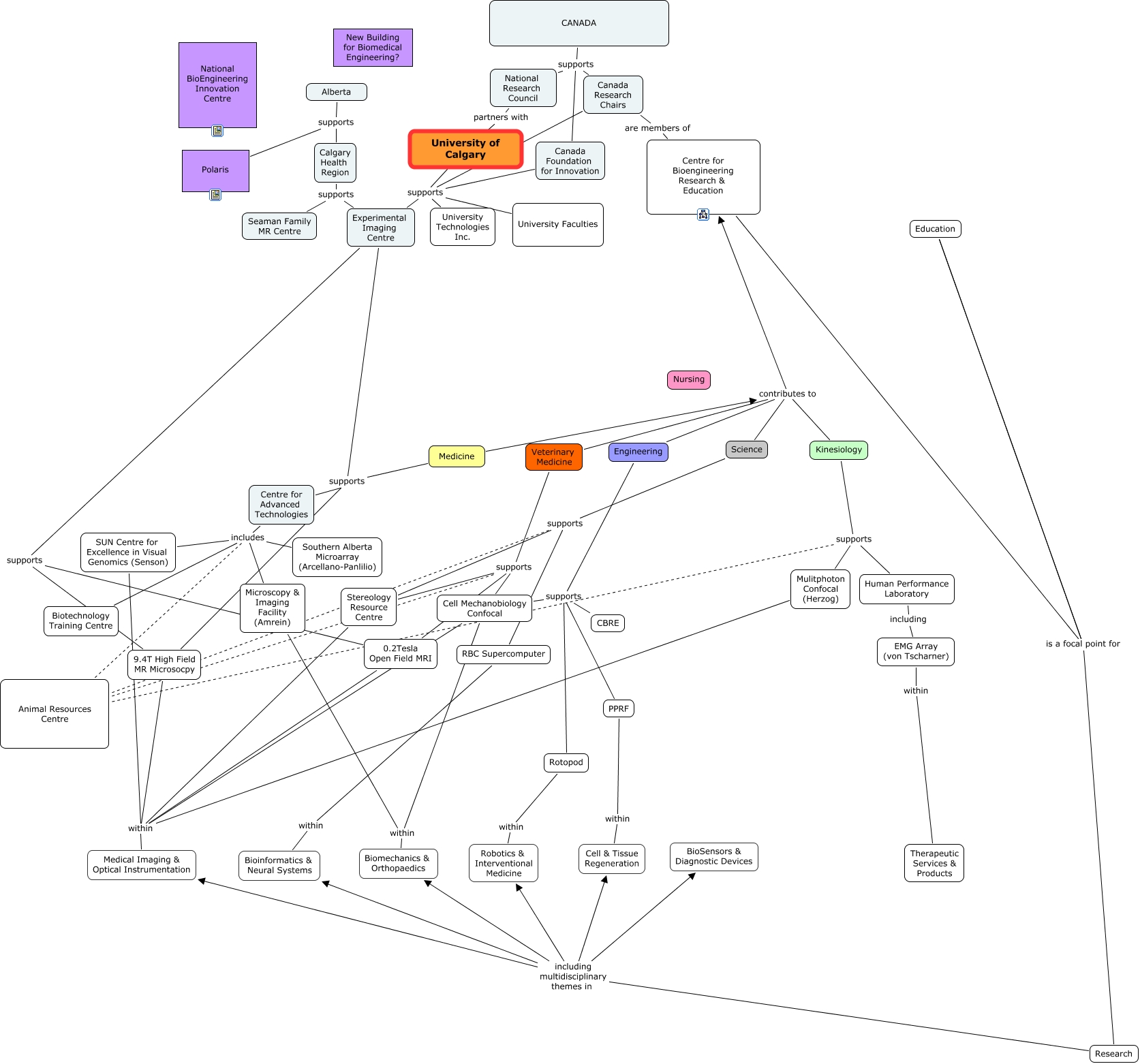
This Concept Map, created with IHMC CmapTools, has information related to: UofC Biomedical Engineering Initiative_Infrastructure, Medicine contributes to Kinesiology, National Research Council partners with University of Calgary, CANADA supports Canada Foundation for Innovation, EMG Array (von Tscharner) within Therapeutic Services & Products, Centre for Advanced Technologies includes SUN Centre for Excellence in Visual Genomics (Senson), Research including multidisciplinary themes in BioSensors & Diagnostic Devices, Veterinary Medicine supports 0.2Tesla Open Field MRI, Engineering contributes to Centre for Bioengineering Research & Education, Research including multidisciplinary themes in Bioinformatics & Neural Systems, Rotopod within Robotics & Interventional Medicine, Medicine contributes to Centre for Bioengineering Research & Education, Centre for Advanced Technologies includes Microscopy & Imaging Facility (Amrein), Southern Alberta Microarray (Arcellano-Panlilio) includes Microscopy & Imaging Facility (Amrein), Canada Research Chairs supports University Technologies Inc., Research including multidisciplinary themes in Biomechanics & Orthopaedics, Engineering supports CBRE, Kinesiology supports Animal Resources Centre, Alberta supports Polaris, Southern Alberta Microarray (Arcellano-Panlilio) includes SUN Centre for Excellence in Visual Genomics (Senson), Canada Foundation for Innovation supports Experimental Imaging Centre