Warning:
JavaScript is turned OFF. None of the links on this page will work until it is reactivated.
If you need help turning JavaScript On, click here.
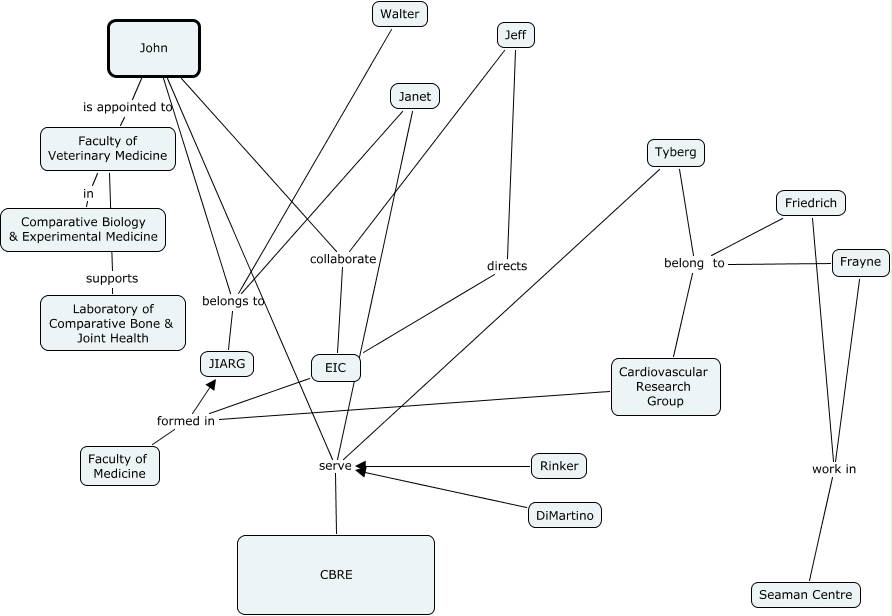
This Concept Map, created with IHMC CmapTools, has information related to: JmatMap, Faculty of Medicine formed in Cardiovascular Research Group, Jeff collaborate EIC, Frayne belong to Cardiovascular Research Group, Friedrich work in Seaman Centre, Faculty of Veterinary Medicine in Comparative Biology & Experimental Medicine, John serve CBRE, Friedrich belong to Cardiovascular Research Group, John is appointed to Faculty of Veterinary Medicine, Tyberg belong to Cardiovascular Research Group, Janet serve CBRE, John collaborate EIC, Walter belongs to JIARG, DiMartino serve CBRE, Faculty of Veterinary Medicine supports Laboratory of Comparative Bone & Joint Health, Faculty of Medicine formed in JIARG, Frayne work in Seaman Centre, Jeff directs EIC, Janet belongs to JIARG, John belongs to JIARG, Tyberg serve CBRE