Warning:
JavaScript is turned OFF. None of the links on this page will work until it is reactivated.
If you need help turning JavaScript On, click here.
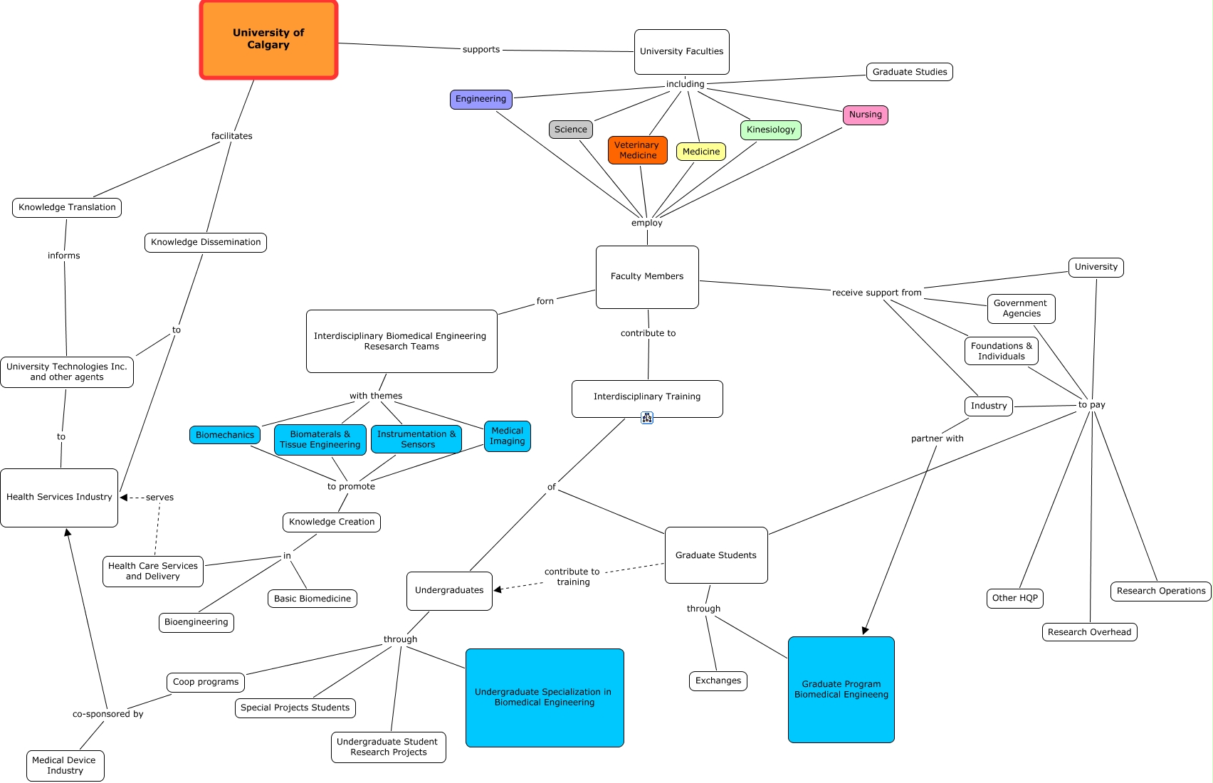
This Concept Map, created with IHMC CmapTools, has information related to: UofC Biomedical Engineering Initiative_4, Faculty Members receive support from Foundations & Individuals, Coop programs co-sponsored by Health Services Industry, Undergraduates through Special Projects Students, Government Agencies to pay Graduate Students, Faculty Members receive support from Government Agencies, University Faculties including Nursing, Faculty Members receive support from Industry, University to pay Graduate Students, Undergraduates through Coop programs, Graduate Program Biomedical Engineeng through Graduate Students, Knowledge Creation in Health Care Services and Delivery, Coop programs co-sponsored by Medical Device Industry, Kinesiology employ Science, Foundations & Individuals to pay Research Operations, Instrumentation & Sensors to promote Biomaterals & Tissue Engineering, University Faculties including Kinesiology, Industry to pay Other HQP, Interdisciplinary Training of Undergraduates, University Faculties including Science, Government Agencies to pay Research Overhead