Warning:
JavaScript is turned OFF. None of the links on this page will work until it is reactivated.
If you need help turning JavaScript On, click here.
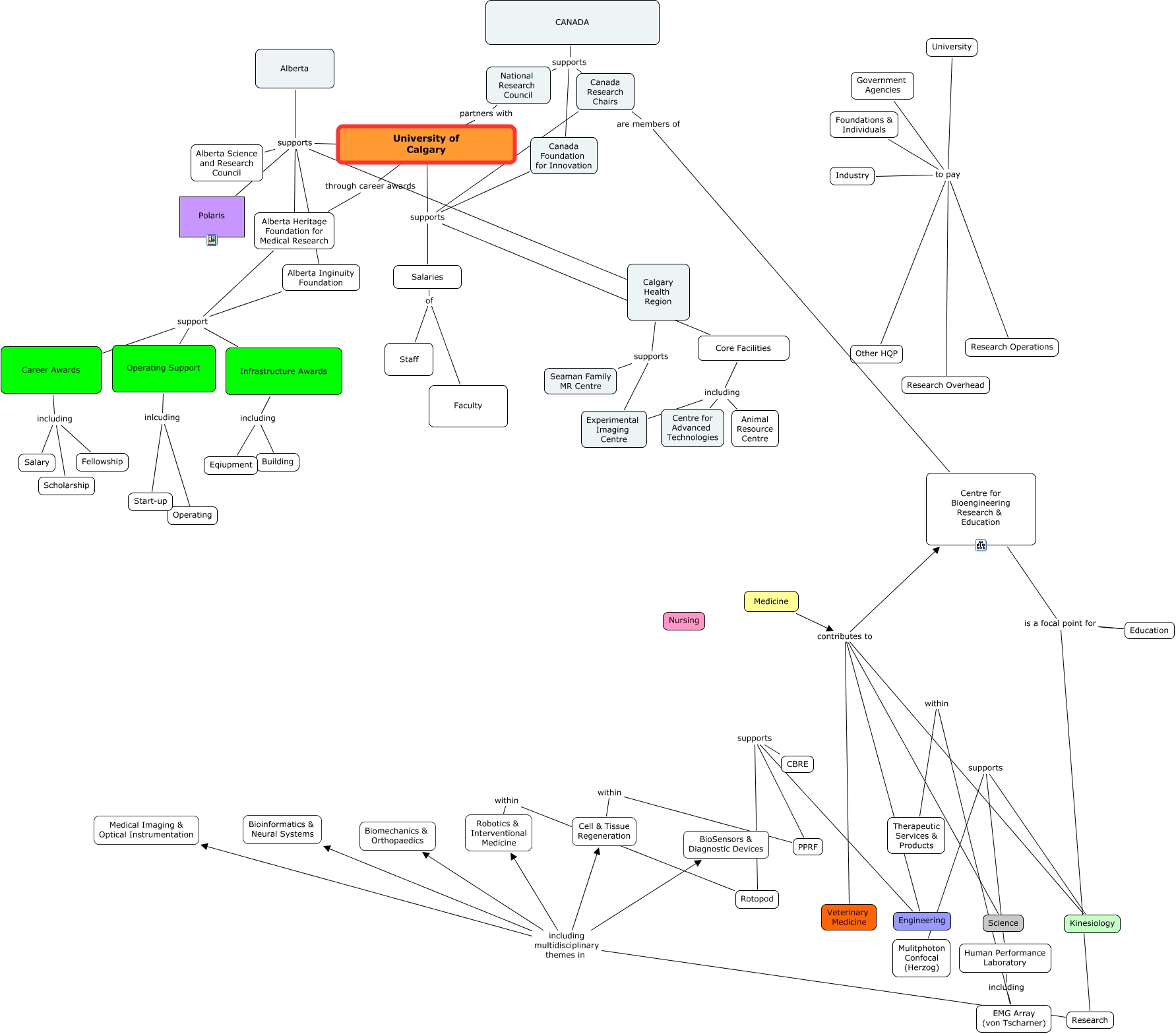
This Concept Map, created with IHMC CmapTools, has information related to: UofC Biomedical Engineering Initiative_Salary_Operating, National Research Council partners with University of Calgary, Medicine contributes to Kinesiology, CANADA supports Canada Foundation for Innovation, University of Calgary through career awards Alberta Heritage Foundation for Medical Research, EMG Array (von Tscharner) within Therapeutic Services & Products, Research including multidisciplinary themes in BioSensors & Diagnostic Devices, Centre for Advanced Technologies including Core Facilities, Engineering contributes to Centre for Bioengineering Research & Education, Rotopod within Robotics & Interventional Medicine, Research including multidisciplinary themes in Bioinformatics & Neural Systems, Canada Research Chairs supports Core Facilities, Medicine contributes to Centre for Bioengineering Research & Education, University to pay Research Operations, Engineering supports CBRE, Research including multidisciplinary themes in Biomechanics & Orthopaedics, Industry to pay Research Operations, University to pay Other HQP, Salaries of Staff, Industry to pay Other HQP, Alberta supports Polaris