Warning:
JavaScript is turned OFF. None of the links on this page will work until it is reactivated.
If you need help turning JavaScript On, click here.
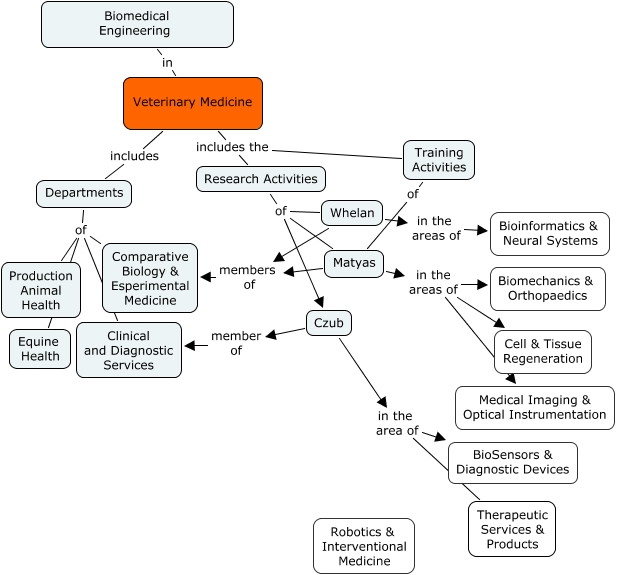
This Concept Map, created with IHMC CmapTools, has information related to: VetMed, Research Activities of Czub, Departments of Production Animal Health, Departments of Clinical and Diagnostic Services, Whelan in the areas of Bioinformatics & Neural Systems, Research Activities of Whelan, Veterinary Medicine includes Departments, Veterinary Medicine includes the Research Activities, Matyas in the areas of Cell & Tissue Regeneration, Matyas in the areas of Medical Imaging & Optical Instrumentation, Departments of Equine Health, Whelan members of Comparative Biology & Esperimental Medicine, Matyas members of Comparative Biology & Esperimental Medicine, Veterinary Medicine includes the Training Activities, Czub in the area of Therapeutic Services & Products, Biomedical Engineering in Veterinary Medicine, Training Activities of Matyas, Matyas in the areas of Biomechanics & Orthopaedics, Departments of Comparative Biology & Esperimental Medicine, Czub in the area of BioSensors & Diagnostic Devices, Czub member of Clinical and Diagnostic Services