Warning:
JavaScript is turned OFF. None of the links on this page will work until it is reactivated.
If you need help turning JavaScript On, click here.
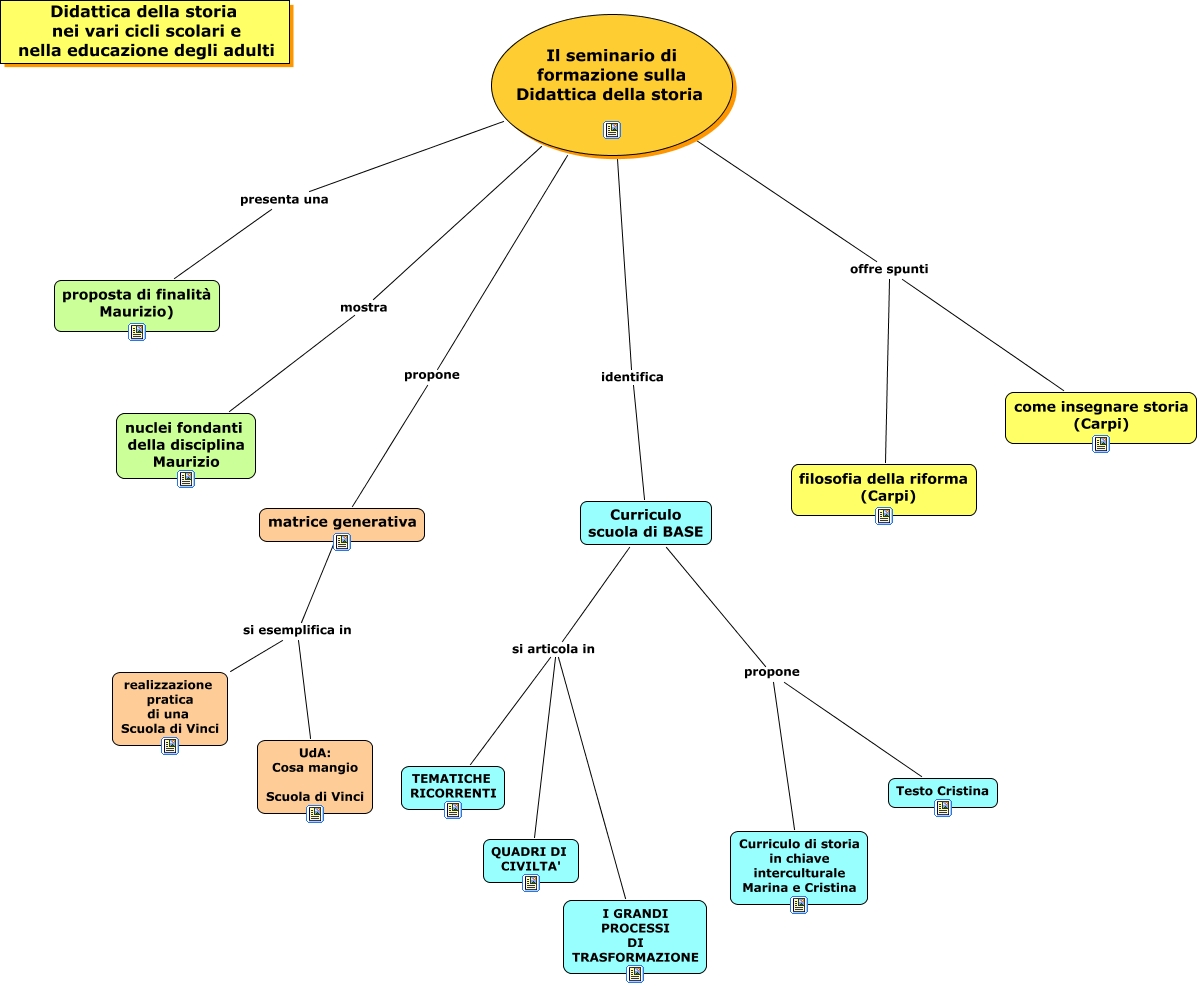
This Concept Map, created with IHMC CmapTools, has information related to: Didattica della storia nei vari cicli scolari e nella educazione degli adulti, Il seminario di formazione sulla Didattica della storia identifica Curriculo scuola di BASE, Il seminario di formazione sulla Didattica della storia propone matrice generativa, Curriculo scuola di BASE si articola in I GRANDI PROCESSI DI TRASFORMAZIONE, Curriculo scuola di BASE propone Testo Cristina, matrice generativa si esemplifica in realizzazione pratica di una Scuola di Vinci, Il seminario di formazione sulla Didattica della storia offre spunti come insegnare storia (Carpi), Curriculo scuola di BASE propone Curriculo di storia in chiave interculturale Marina e Cristina, Curriculo scuola di BASE si articola in TEMATICHE RICORRENTI, matrice generativa si esemplifica in UdA: Cosa mangio Scuola di Vinci, Il seminario di formazione sulla Didattica della storia presenta una proposta di finalità Maurizio), Curriculo scuola di BASE si articola in QUADRI DI CIVILTA', Il seminario di formazione sulla Didattica della storia offre spunti filosofia della riforma (Carpi), Il seminario di formazione sulla Didattica della storia mostra nuclei fondanti della disciplina Maurizio