Warning:
JavaScript is turned OFF. None of the links on this page will work until it is reactivated.
If you need help turning JavaScript On, click here.
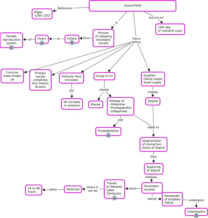
This Concept Map, created with IHMC CmapTools, has information related to: 30a2. Ovulation, Ovary of Female reproductive system, OVULATION hours before Cumulus mass breaks up, Remainder of Graafian follicle undergoes Luteinization, Follicular fluid increases but No increase in pressure, OVULATION hours before Follicular fluid increases, Stigma leads to Degeneration of connective tissue of stigma, Release of -Histamine -Prostaglandins -collagenase leads to Degeneration of connective tissue of stigma, OVULATION Reference Pages 1250-1252, Rupturing of stigma releases Secondary oocytes, Degeneration of connective tissue of stigma thus Rupturing of stigma, Surge in LH causes Release of -Histamine -Prostaglandins -collagenase, OVULATION occurrs on 14th day of menstral cycle, Graafian follicle looses blood supply creates Stigma, OVULATION hours before Primary oocyte completes first meiotic division, Surge in LH causes Edema, OVULATION hours before Surge in LH, Secondary oocytes which Travels to fallopian tubes (Oviducts), Fertilized within 24 to 48 hours, Travels to fallopian tubes (Oviducts) where it can be Fertilized, Release of -Histamine -Prostaglandins -collagenase see Prostaglandins