Warning:
JavaScript is turned OFF. None of the links on this page will work until it is reactivated.
If you need help turning JavaScript On, click here.
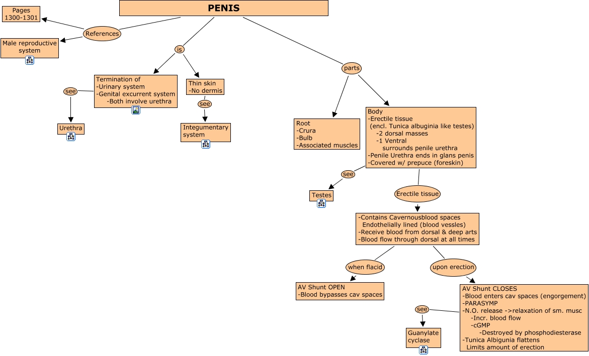
This Concept Map, created with IHMC CmapTools, has information related to: 31h. Penis, PENIS is Thin skin -No dermis, PENIS parts Body -Erectile tissue (encl. Tunica albuginia like testes) -2 dorsal masses -1 Ventral surrounds penile urethra -Penile Urethra ends in glans penis -Covered w/ prepuce (foreskin), Body -Erectile tissue (encl. Tunica albuginia like testes) -2 dorsal masses -1 Ventral surrounds penile urethra -Penile Urethra ends in glans penis -Covered w/ prepuce (foreskin) see Testes, Thin skin -No dermis see Integumentary system, PENIS References Male reproductive system, Termination of -Urinary system -Genital excurrent system -Both involve urethra see Urethra, PENIS References Pages 1300-1301, -Contains Cavernousblood spaces Endothelially lined (blood vessles) -Receive blood from dorsal & deep arts -Blood flow through dorsal at all times when flacid AV Shunt OPEN -Blood bypasses cav spaces, PENIS is Termination of -Urinary system -Genital excurrent system -Both involve urethra, Body -Erectile tissue (encl. Tunica albuginia like testes) -2 dorsal masses -1 Ventral surrounds penile urethra -Penile Urethra ends in glans penis -Covered w/ prepuce (foreskin) Erectile tissue -Contains Cavernousblood spaces Endothelially lined (blood vessles) -Receive blood from dorsal & deep arts -Blood flow through dorsal at all times, -Contains Cavernousblood spaces Endothelially lined (blood vessles) -Receive blood from dorsal & deep arts -Blood flow through dorsal at all times upon erection AV Shunt CLOSES -Blood enters cav spaces (engorgement) -PARASYMP -N.O. release ->relaxation of sm. musc -Incr. blood flow -cGMP -Destroyed by phosphodiesterase -Tunica Albigunia flattens Limits amount of erection, AV Shunt CLOSES -Blood enters cav spaces (engorgement) -PARASYMP -N.O. release ->relaxation of sm. musc -Incr. blood flow -cGMP -Destroyed by phosphodiesterase -Tunica Albigunia flattens Limits amount of erection see Guanylate cyclase, PENIS parts Root -Crura -Bulb -Associated muscles