Warning:
JavaScript is turned OFF. None of the links on this page will work until it is reactivated.
If you need help turning JavaScript On, click here.
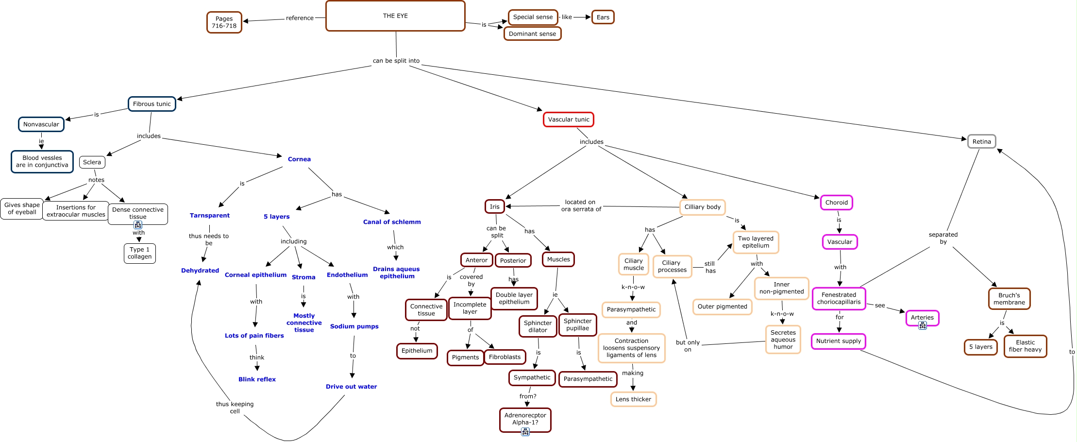
This Concept Map, created with IHMC CmapTools, has information related to: 29. Eye-overview, Incomplete layer of Pigments, Ciliary processes still has Two layered epitelium, Choroid is Vascular, THE EYE can be split into Vascular tunic, Sclera notes Insertions for extraocular muscles, 5 layers including Endothelium, Fibrous tunic is Nonvascular, Nutrient supply to Retina, Fenestrated choriocapillaris for Nutrient supply, Fenestrated choriocapillaris separated by Bruch's membrane, Special sense like Ears, Stroma is Mostly connective tissue, Cilliary body located on ora serrata of Iris, Parasympathetic and Contraction loosens suspensory ligaments of lens, Lots of pain fibers think Blink reflex, Sodium pumps to Drive out water, Fenestrated choriocapillaris separated by Retina, THE EYE can be split into Retina, Vascular tunic includes Choroid, Vascular tunic includes Cilliary body