Warning:
JavaScript is turned OFF. None of the links on this page will work until it is reactivated.
If you need help turning JavaScript On, click here.
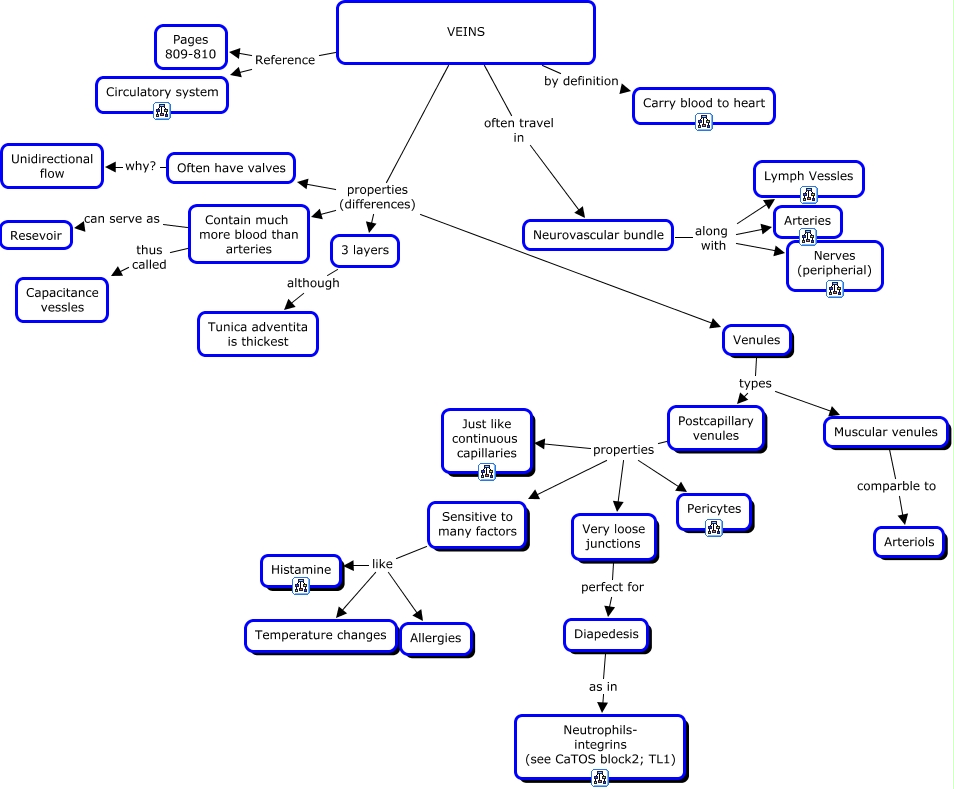
This Concept Map, created with IHMC CmapTools, has information related to: 33. Veins, Sensitive to many factors like Histamine, VEINS properties (differences) Contain much more blood than arteries, Often have valves why? Unidirectional flow, Neurovascular bundle along with Lymph Vessles, Sensitive to many factors like Allergies, Very loose junctions perfect for Diapedesis, Postcapillary venules properties Pericytes, VEINS Reference Pages 809-810, Muscular venules comparble to Arteriols, Postcapillary venules properties Very loose junctions, Neurovascular bundle along with Nerves (peripherial), Venules types Muscular venules, Sensitive to many factors like Temperature changes, VEINS often travel in Neurovascular bundle, Contain much more blood than arteries thus called Capacitance vessles, 3 layers although Tunica adventita is thickest, VEINS by definition Carry blood to heart, VEINS Reference Circulatory system, Neurovascular bundle along with Arteries, Diapedesis as in Neutrophils- integrins (see CaTOS block2; TL1)